本 期 要 目
【高教前沿】
高标准高质量开展主题教育,奋力建设教育强国
教育部:大幅扩大这类岗位!
重点关注!12部门:强化“有组织科研”,发挥高水平研究型大学策源功能
这类招生,再被叫停?
【教育评价改革】
“破四唯”和“立新标”,如何才能并举——关于完善科技人才评价体系的调研
【学科专业建设】
新时代高等农业教育如何创新发展
济南大学:着力打造“雁阵式”高水平学科群
论新文科建设的机制保障
高校“大思政课”教学改革要厘清“七对关系”
迎接“新工科”,传统工科专业如何转型升级
【专家观点】
1. 高等教育教学数字化转型的挑战与对策
联系电话:58108131 58102172
电子邮箱:sxxyfgc@126.com
本期导读
【高教前沿】
5月16日,中共教育部党组在2023年第10期《求是》杂志刊发文章《高标准高质量开展主题教育 奋力建设教育强国》。主要包含以下四个方面:深刻领悟“两个确立”的决定性意义,坚决做到“两个维护”; 落实党中央关于教育的重大决策部署,谋划和推进教育强国建设;解决人民群众急难愁盼问题,办好人民满意的教育;深入推进教育系统全面从严治党,营造风清气正的政治生态和育人环境。
日前,教育部印发《关于高等学校做好2023年开发科研助理岗位吸纳毕业生就业工作的通知》,明确提出各高校要充分挖掘资源和自身潜力,充分开发利用科研助理岗位,加大科研助理岗位保障力度等。
近日,教育部召开新形势下加强师德师风建设工作座谈会。会议强调,要把准问题短板,坚持对师德违规行为“零容忍”,明确重点任务,在内外兼修、惩防并举、宽严相济、标本兼治等各个方面下功夫,努力建设一支高素质专业化创新型教师队伍。
近日,工信部、国家发改委和教育部等十部门印发《科技成果赋智中小企业专项行动(2023—2025年)》,提出要推动高校、科研院所、中小企业与中小企业之间“结对子”,支持中小企业围绕技术瓶颈和特殊技术难题“发榜”,高校、科研院所“揭榜”,建立联合式、订单式技术研发新模式等。
近日,科技部、北京市人民政府、国家发展改革委、教育部等12部门联合印发了“加快推动北京国际科技创新中心建设的工作方案”。方案明确了建强建优战略科技力量,深化原创性、引领性科技攻关,强化教育、科技、人才支撑,推进科技体制改革等22项重点任务。
【教育评价改革】
习近平总书记在两院院士大会、中国科协第十次全国代表大会上强调:“在人才评价上,要‘破四唯’和‘立新标’并举,加快建立以创新价值、能力、贡献为导向的科技人才评价体系。”
2022年11月,科技部等八部门印发《关于开展科技人才评价改革试点的工作方案》,科技人才评价改革“立新标”正式进入试点探索阶段。
从“破四唯”迈出第一步,到“立新标”进入试点期,科技人才评价改革进展怎样、成效如何?调研组近日对全国近百所高校和科研院所的调研表明:“破四唯”已经取得可喜进展,但“立新标”仍然在路上。“评什么”“谁来评”“怎么评”?一系列问题有待破解。
【学科专业建设】
党的二十大报告强调,“加快建设农业强国”,到2035年基本实现农业现代化。教育现代化是中国式现代化的重要内容和关键支撑。
就农业教育而言,要在教育现代化和农业现代化双重驱动下,加快构建中国特色农业教育理论、话语体系、学科体系,探索农业教育和农科人才培养的新路径,努力破除教育评价制度的“顽瘴痼疾”,推动新农科建设加快发展。
济南大学提出 “冲一流、进百强”的奋斗目标,深化改革开新局,凝心聚力冲一流,建设创新性、开放式、有特色的高水平应用研究型大学。
济南大学抓住山东省重点学科建设培育“811”计划机遇,加快建设“高峰、高原、特色、交叉”多学科相互支撑、协调发展、重点突出、梯次分明的“雁阵式”学科发展体系。强化开放发展、协同发展,深入实施学科建设学校领导“包干制”“大学科”计划、“揭榜制”重大课题引领等机制,按照“重点建设一批、接续培育一批、扶持储备一批”的思路,不断完善学科建设机制,打造有竞争力的‘济大学科’。
新文科建设启动以来,全国高等文科教育系统积极开展理论研究与实践探索,取得了重大进展和宝贵经验。同时,也必须看到在新文科建设过程中仍一定程度上存在着“上热中温下不均衡”现象,教学科研单位和一线教师的积极性主动性仍需进一步激发。要推动新文科建设走深走实、行稳致远,需要强化机制保障,完善资源配置机制、协同共建机制、能力提升机制、考核评价机制和质量保障机制,进一步激发新文科建设内生动力,为新文科建设落细落实保驾护航。
落实立德树人根本任务,开好新时代的“大思政课”,需要提高政治站位,深入学习习近平总书记关于办好思政课的重要讲话精神,厘清“七对关系”,打好“组合拳”,增强思政课的思想性、理论性和亲和力、针对性,打造教师教得好、学生听得进的“金课”“新课”。
根据《普通高等学校本科专业目录》,工学门类设置了31个工科专业大类,包含260余个具体工科专业,约占专业总数的1/3。可以说,工科专业对于高等教育的改革发展具有举足轻重的作用。
囿于路径依赖、利益固化等原因,传统工科专业转型升级也成为“新工科”建设的重点与难点。当前,传统工科专业转型升级要以“新工科”建设为抓手,坚持守正创新,在守好传统工科“一亩三分地”的基础上,面向新经济、新业态,通过“融合聚焦”,创新人才培养的理念、模式、措施。
【专家观点】
近日,在2022-2023中国高校信息化学术年会上,清华大学教育研究院副院长、长聘教授韩锡斌作了题为《高等教育教学数字化转型的挑战与对策》的报告。韩锡斌教授首先介绍高等教育教学数字化转型的背景、内涵和意义,其次从学校、专业和课程三个层面、教师和学生两个主体分析教学数字化转型的要素、特征及策略,最后提出高等教育教学数字化转型面临的十大挑战及采取的对策建议。
高标准高质量开展主题教育,奋力建设教育强国
习近平总书记关于开展学习贯彻习近平新时代中国特色社会主义思想主题教育的重要讲话,从新时代新征程党和国家事业发展全局的战略高度,深刻阐述了开展主题教育的重大意义、根本任务、目标要求和方法措施,对主题教育各项工作作出全面部署,为开展主题教育提供了根本遵循,为全党团结奋斗指明了前进方向。教育部党组把深刻学习领会、认真贯彻落实习近平总书记重要讲话精神作为首要政治任务,以高度的政治自觉、饱满的政治热情、严肃的政治态度,积极投入、精心组织主题教育,着力抓好机关、指导高校、引领战线,奋力推动主题教育成为广大干部师生接受思想淬炼和精神洗礼、锤炼过硬政治品格、强化始终对党忠诚的重要契机,成为加快建设教育强国、办好人民满意教育的生动实践,成为深化自我革命、纠“四风”树新风、铸造忠诚干净担当教育干部队伍的有效过程,用以学铸魂、以学增智、以学正风、以学促干的扎实成效,书写新时代新征程教育高质量发展崭新篇章。
一、深刻领悟“两个确立”的决定性意义,坚决做到“两个维护”
党的十八大以来,党和国家事业在新时代十年取得历史性成就、发生历史性变革,最根本的原因在于有习近平总书记作为党中央的核心、全党的核心掌舵领航,在于有习近平新时代中国特色社会主义思想科学指引。实践充分证明,“两个确立”是党在新时代取得的重大政治成果,是新时代引领党和国家事业从胜利走向新的胜利的政治保证,是战胜一切艰难险阻、应对一切不确定性的最大确定性、最大底气、最大保证。教育部党组把引导广大干部师生深刻领悟“两个确立”的决定性意义、坚决做到“两个维护”作为主题教育根本性的政治要求,体现到理论学习、调查研究、推动发展、检视整改各个方面,精心设计教育载体、丰富教育内容形式,在思想上正本清源、固本培元、凝心铸魂,在政治上锤炼品格,不断提高政治判断力、政治领悟力、政治执行力,始终在思想上政治上行动上同以习近平同志为核心的党中央保持高度一致。
思想上的统一,是党的团结统一最深厚、最持久、最可靠的保证。理论清醒,方能政治坚定、意志坚韧、行动坚决。教育部党组把加强理论学习、读原著学原文悟原理贯穿始终,举办部党组读书班、集中研讨学习、“学·思·行”教育大讲堂等,全面、系统、深入学习习近平新时代中国特色社会主义思想,进一步深化学习习近平总书记关于教育的重要论述和重要指示批示精神,全面准确把握丰富内涵和精髓要义,做到知其言更知其义、知其然更知其所以然,把马克思主义看家本领学到手。推动部直属机关各级党组织和党员干部师生以“三会一课”、主题党日等为基本形式持续深学细悟,牢记“国之大者”,强化为党育人、为国育才初心使命。全面系统整体落实党对教育工作的全面领导,坚持把党的政治建设摆在首位,深化“讲政治、守纪律、负责任、有效率”模范机关创建,引导干部始终忠诚核心、拥戴核心、维护核心、捍卫核心,走好践行“两个维护”的第一方阵。把贯彻落实习近平总书记关于教育的重要论述和重要指示批示作为第一优先级事项,健全从交办、反馈、督办到办结销号全链式督查流程,始终做党中央战略意图的忠诚实践者,围绕党中央、国务院重大决策部署形成重点工作分工实施方案,确保落地生根、见到实效。
坚持不懈用习近平新时代中国特色社会主义思想铸魂育人,打牢青少年学生成长成才根基,培养担当民族复兴大任的时代新人,是教育系统肩负的重要职责,也是教育系统开展主题教育的应有之义和重要任务。教育部党组启动实施“时代新人”铸魂工程,推动党的创新理论进教材、进课堂、进头脑,开好讲好“习近平新时代中国特色社会主义思想概论”课,加快大中小学思想政治教育一体化建设,加强“大思政课”建设,强化思政课数字赋能,打造“大先生”育人队伍。发挥教育系统智力和人才聚集优势,做好习近平新时代中国特色社会主义思想学习宣传、研究阐释工作,以实施重大专项为抓手开展有组织科研,创新组织形式和运行机制,力争推出一批有深度、有影响的高质量研究成果,为深化全党主题教育作贡献。
二、落实党中央关于教育的重大决策部署,谋划和推进教育强国建设
习近平总书记强调,建设教育强国是中华民族伟大复兴的基础工程。党的二十大将教育、科技、人才一体部署,强调“坚持教育优先发展、科技自立自强、人才引领驱动,加快建设教育强国、科技强国、人才强国”,充分体现了以习近平同志为核心的党中央对强国崛起历史规律的深刻洞察,对当今全球竞争本质和未来发展关键的精准把握。16世纪以来,全球先后形成5个科学和人才中心并先后崛起成为世界强国的历史表明,教育是实现国强民富最深刻、最持久和最磅礴的力量,强国崛起无一不体现出教育兴国、科技立国、人才强国的基本逻辑,无一不是把教育视为国家的“战略投资”和持久繁荣的根基。要通过主题教育,进一步深刻领会习近平总书记和党中央对建成教育强国的强烈期盼和殷殷嘱托,抓住落实党的二十大精神开局之年的重大机遇,抓住主题教育大调研的重要契机,抓好教育强国建设谋划设计工作。
教育部党组坚持从政治上看教育、从民生上抓教育、遵循规律办教育,部署开展落实党的二十大精神战略谋划,提出重大项目、设计专项行动进行任务布局。把编制教育强国建设规划纲要作为重大工程,每位部党组成员领题调研,深入系统开展教育强国建设战略咨询,不断拓宽视野和格局,凝聚共识、汇聚智慧。通过开展有目标、有组织、有案例、有效果的大调研,分析把握当前科技革命和产业变革蓄势待发特别是数字技术加速演进背景下,教育改革发展内外部环境发生的深刻变化,分析把握中国式现代化对教育、科技、人才提出的迫切需求,分析把握推动高质量发展、构建新发展格局,以及国家重大战略和科技、产业、经济布局对教育、科技、人才“三位一体”统筹推进和职普融通、产教融合、科教融汇提出的全新要求,研究提出教育强国的理念与内涵、结构与特征、政策与保障、运行与路径,为规划纲要编制打牢理论基础。
教育部党组部署推动两个“先行先试”,即在全面提高人才自主培养质量、造就拔尖创新人才上先行先试,加强基础学科、新兴学科、交叉学科建设,创新人才培养方法和机制模式,加快培养国家战略紧缺人才,助力世界重要人才中心和创新高地建设;在服务区域经济社会发展、优化布局结构上先行先试,与地方开展合作,选择一些试点区域,探索搭建政产学研协同平台和创新载体,提升区域教育服务能级。把政策、制度和组织机制的一体化部署作为保障和支撑,推动观念更新、工作评价和方法改革,不断开辟发展新领域新赛道、塑造新动能新优势。深入总结提炼近年来在“双一流”建设,卓越工程师和基础学科人才培养,教育数字化战略行动,省域现代职业教育体系建设新模式、市域产教联合体和行业产教融合共同体“一体两翼”工作格局,围绕课程教材、实践能力、优秀教师和产教融合科教融汇开展试点改革,科技成果转化“百校千项”、未来产业培育“百校千城”,高水平教育对外开放等方面的有效做法和经验,为规划纲要编制打下实践基础。
现在距离党的二十大确立的到2035年建成教育强国的目标只有不到12年时间,在一个14亿多人口的发展中大国建成教育强国是个全新命题,时间紧迫、任务繁重、挑战诸多,对加快理论创新、实践创新、制度创新提出了紧迫要求。习近平新时代中国特色社会主义思想的世界观、方法论和贯穿其中的立场观点方法,是攻坚克难、革故鼎新的“金钥匙”,教育部党组将不断学深悟透蕴含其中的道理学理哲理,坚持好、运用好包括“六个必须坚持”在内的习近平新时代中国特色社会主义思想的立场观点方法,从中汲取科学智慧,汇聚磅礴力量,拓展实践路径,激发为建设教育强国不懈奋斗的动力活力。
三、解决人民群众急难愁盼问题,办好人民满意的教育
习近平总书记指出,把人民群众满意不满意作为评判主题教育成效的根本标准。当前我国有2.9亿在校生,已建成世界上最大规模的教育体系。教育是重要民生,无论是入园、入学,还是升学、就业,都是关系千家万户切身利益的大事。践行宗旨为民造福,是这次主题教育的重要目标。要通过主题教育,深刻领会中国式现代化是全体人民共同富裕的现代化、教育公平是社会公平的重要基础,深刻领会党的二十大对“坚持以人民为中心发展教育”、“促进教育公平”等重大部署的深刻内涵、丰富意蕴和时代意义。把人民满意作为工作试金石和根本标准,在教育普及水平实现历史性跨越的成就基础上,让人民群众享受到更有质量、更加公平的教育,担当起以教育公平促进社会公平的职责使命。
坚持开门办教育,在大兴调查研究中问计于民、问需于民,找准新时代新征程人民群众对教育的新关切新期盼。面向社会主义现代化国家的新方位新愿景,人民群众的教育需求呈现出一些新特征。比如,老百姓以前最关心的“有园上”、“有学上”问题基本解决,但“入好园”、“上好学”、“就好业”的愿望更强烈了;“双减”之后,家长对发展素质教育、学校课后服务供给质量、满足学生个性化发展需求的意愿更强烈了;随着城镇化发展、人口和社会结构变化,群众对城乡教育布局结构和资源配置,对职业教育、继续教育、老年教育等贯穿人的全生命周期的教育服务的期盼更强烈了,等等。针对这些新特点,要在主题教育中加强调查研究、加快收集分析、提出对策举措,坚持从群众中来、到群众中去,真正践行党的群众路线。
把为民办实事作为主题教育的重要内容,用心用情为群众办实事解难题。锚定2035年基本公共服务实现均等化的目标,沿着基本公共教育服务标准化、均等化、法定化的方向,形成政府主导、覆盖城乡、可持续的基本公共教育服务体系。大力推进新时代基础教育提质扩优行动,学前教育、特殊教育突出普惠发展,提高公办园普惠园在园幼儿占比,抓好20万人口县设置特殊教育学校等;义务教育突出优质均衡,持续实施县域义务教育优质均衡发展先行创建,推进优质均衡发展和城乡一体化;高中阶段学校突出多样化,探索建设科技高中、人文高中、体育高中等特色学校。着力降低教育成本,完善覆盖全学段学生资助体系,持续深化“双减”,加强学生心理健康教育,做好高校毕业生就业等,把惠民生的事办实、暖民心的事办细、顺民意的事做到群众心坎上。积极研究人口形势变化对教育的影响,提前谋划和储备教育应对措施,统筹推进教育数字化和学习型社会、学习型大国建设。落实党员领导干部直接联系群众制度,对群众关切的教育难题及时开题作答、解疑释惑、回应诉求,解决人民群众急难愁盼教育问题,让主题教育深入人心、打动人心、激励人心。
四、深入推进教育系统全面从严治党,营造风清气正的政治生态和育人环境
习近平总书记强调,广大党员干部要“当好良好政治生态和社会风气的引领者、营造者、维护者”。校园是求知求学的纯净之地,理应成为引领社会风气、开风气之先的重要阵地。主题教育的开展,为教育系统加强全面从严治党、深化自我革命、营造风清气正的教育政治生态和育人环境提供了重要契机,必须将此作为主题教育重要任务,持续抓、抓持续,抓出成效。
打造一支忠诚干净担当的干部队伍,是加快教育强国建设的重要保障。教育部党组将按照主题教育部署,认真抓好干部队伍教育整顿工作,切实加强政治教育、党性教育,严守规矩、严明纪律,以严肃教育纯洁思想,以严格整顿纯洁组织。聚焦理论学习、政治素质、能力本领、担当作为、工作作风、廉洁自律等方面突出问题加强检视整改,不断提高思想政治站位,增强推动教育高质量发展本领、服务群众本领、防范化解风险本领,展现新气象新作为新成效。要通过主题教育,引导广大党员干部树立正确的权力观、政绩观、事业观,树立求真务实、团结奋斗的时代新风,敢为敢闯敢干敢首创,做执行者、行动派、实干家,敢于斗争、勇于负责,聚焦问题、迎难而上,以“时时放心不下”的责任感,履好职、尽好责,为实施科教兴国战略,强化现代化建设人才支撑作出应有贡献。
一所学校的校风学风、一个地方的育人环境,直接影响着学生的健康成长。教育部党组将始终坚持严的基调、严的措施、严的氛围,一体推进不敢腐、不能腐、不想腐,建立健全切实管用的廉政风险防控机制,完善教育系统全面从严治党体系,坚决打赢反腐败斗争攻坚战、持久战。锲而不舍落实中央八项规定精神,巩固深化“象牙塔”内官僚主义专项治理成果,持续纠治“四风”。加强学风建设,持续落实学术不端与师德失范的信息共享与处理联动机制。坚持严管和厚爱相结合,加强新时代廉洁文化建设,开展经常性纪律教育,加强干部和教师全方位管理、经常性监督,以自我革命精神保障教育强国建设稳步推进。坚持“当下改”与“长久立”相结合,及时总结提炼好经验好做法并以制度形式固定下来,确保主题教育常态长效。
殷殷嘱托催人奋进,勇毅前行谱写新篇。教育部党组将坚持以习近平新时代中国特色社会主义思想为指导,认真学习贯彻习近平总书记关于教育的重要论述和重要指示批示,把广大师生更加紧密地团结在以习近平同志为核心的党中央周围,贯彻落实好党中央各项决策部署,圆满完成主题教育目标任务,奋力答好“强国建设、教育何为”时代课题,为以中国式现代化全面推进中华民族伟大复兴作出新的更大贡献!
(《求 是》)
教育部:大幅扩大这类岗位!
日前,教育部印发《关于高等学校做好2023年开发科研助理岗位吸纳毕业生就业工作的通知》(以下简称《通知》),明确提出各高校要充分挖掘资源和自身潜力,充分开发利用科研助理岗位,加大科研助理岗位保障力度等。
《通知》要求,充分开发利用科研助理岗位。各单位要积极吸纳应届毕业生从事博士后、科研辅助研究、实验技术、技术经理人、学术助理和财务助理等科研助理工作,各高校建设的大学科技园、技术转移中心等科技成果转移转化机构要积极吸纳应届毕业生从事科技成果转移转化工作,大幅扩大科研助理岗位。
《通知》指出,发挥高等学校统筹作用。按照科研经费管理改革有关政策,科研项目结余资金留归项目承担单位使用,各高校要主动积极作为,结合自身情况,统筹利用科技计划项目结余资金等用于科研助理岗位经费支出,为科研助理岗位提供长期稳定支持。
《通知》提出,加大科研助理岗位保障力度。做好对应聘科研助理岗位高校毕业生的就业服务,统筹科研、人事、财务、就业等相关部门,认真落实《科技部教育部人力资源社会保障部财政部中科院自然科学基金委关于鼓励科研项目开发科研助理岗位吸纳高校毕业生就业的通知》关于科研助理岗位条件保障的要求,增强科研助理岗位的吸引力。
(《光明日报》)
重点关注!12部门:强化“有组织科研”,发挥高水平研究型大学策源功能
近日,科技部、北京市人民政府、国家发展改革委、教育部等12部门联合印发了“加快推动北京国际科技创新中心建设的工作方案”。方案提出,到2025年,北京国际科技创新中心基本形成,成为世界科学前沿和新兴产业技术创新策源地、全球创新要素汇聚地。

方案明确了建强建优战略科技力量,深化原创性、引领性科技攻关,强化教育、科技、人才支撑,推进科技体制改革等22项重点任务。
围绕建强建优战略科技力量,有效服务国家重大战略需求,方案指出,强化研究型大学和高水平科研机构的创新功能。贯彻落实国家“双一流”建设战略部署,支持在京高校全面融入国际科技创新中心建设。推进新一期北京高校高精尖创新中心建设,强化“有组织科研”,发挥高水平研究型大学在引领国际学术前沿、催生产业技术变革等方面的策源功能。
“深化原创性、引领性科技攻关,加快实现高水平科技自立自强。” 方案强调,加大数学、物理、化学、生命科学等基础学科支持力度,前瞻部署人工智能、生物技术等前沿科学研究,对标集成电路、关键软件、新材料等关键核心技术需求倒逼应用基础研究发展;组织实施关键核心技术攻坚战计划,超前开展“卡脖子”关键核心技术研发能力建设,在低碳能源、生命科学等重点领域,布局实施一批重点项目群,着力解决影响和制约国家发展全局、长远利益的重大科技问题;支持建设科技领军企业牵头、高校和科研院所支撑、各类创新主体协同的创新联合体,合力攻关关键核心技术和前沿底层技术,探索由企业主导的产学研用深度融合新范式。
为强化教育、科技、人才支撑,打造高水平人才高地,方案指出,提升高质量人才自主培养能力。支持高校加快基础学科、新兴学科、交叉学科建设,深入实施国家基础学科拔尖人才培养战略行动,布局前沿科学中心、学科交叉中心,构建前沿技术领域人才培养体系。推动高校深化工程教育改革,进一步加强工程硕博士培养工作,强化企业在工程技术人才培养中的自主性和力度。支持高校在不新增建设用地和扩大办学规模的前提下与企业共建产教融合基地、特色研究院、新型研发中心等平台,共建未来技术学院、现代产业学院、特色化示范性软件学院等特色学院,大规模培养重点产业急需紧缺人才。在京布局和建设国家级技能大师工作室、国家级高技能人才培训基地,加强高技能人才培养。加大优秀青年科技人才扶持力度,实施好卓越青年科学家计划、杰出青年人才计划等人才项目。
推进科技体制改革,形成支撑全面创新的基础制度,方案提出,统筹推进重点领域体制机制改革。进一步优化财政科技经费支出结构,加强对重大科技项目经费安排的全过程审核把关,加强资金和项目的统筹。实行公开竞争、定向委托、“揭榜挂帅”等新型项目组织形式,探索对非共识项目进行支持。推动科技评价制度改革,形成以质量、绩效、贡献为核心的科技评价导向,完善自由探索型和任务导向型科技项目的分类评价制度。推进职务科技成果转化管理等改革试点,着力打通高校、科研院所、医疗机构等科技成果转化堵点。方案还提到,深入推进“破四唯”“立新标”,探索形成以创新价值、创新贡献等为导向的人才评价办法。促进人才合理流动,支持高校、科研院所的科研人员按国家有关规定到企业创新平台兼职,鼓励拥有实践经验的企业家、企业科研人员到高校、科研院所担任兼职教师或兼职研究员。
(里瑟琦科教观察)
这类招生,再被叫停?
大类招生,减速!慎行!
近两年教育部发布的《普通高等学校招生工作规定》(以下简称《招生工作规定》)中,都提到“严格规范大类招生行为”。
2022年教育部在《招生工作规定》中要求,“对于培养方案不合理、不到位或招生和培养方案不一致的,不得开展大类招生。”
2023年《招生工作规定》中则明确指出“高校原则上按专业开展招生,少数探索大类招生的高校要精心制定培养分流方案,确保科学规范、公平公正。”
曾一度被认为是未来高考招生新趋势的“大类招生”,正在被按下减速键。
高校纷纷入局大类招生
所谓“大类招生”是指大学将相同学科或相近学科的专业合并为一个招生项目。学生入学后经过1~2年的基础培养,再根据个人兴趣和双向选择的原则进行分流,进入专业学习阶段。
自2001年以来,北京大学、清华大学、复旦大学、浙江大学、上海大学、西安交通大学等在内的百余所高校先后尝试开展大类招生制度。
大类招生培养模式也成为一批高校探索本科教学改革的新方向。
有论文研究统计,截至2020年,我国137 所“双一流”建设高校中已有114 所实行大类招生与培养,占比超过80%。除此之外,一些地方高校也纷纷实施大类模式改革。
而从近日各校陆续发布的2023年招生信息来看,多所高校已明确表示今年将继续全面推行大类招生。
北京航空航天大学统招批次将原来31个专业学院的70多个专业方向,整合成为航空航天、信息、理科和文科四个大类招生,大类招生计划约占87%。
大连海事大学2023年将38个专业纳入交通运输类、电子信息类等11个大类进行招生,航海类专业和法学等17个专业(类)暂不纳入大类招生。
西安交通大学今年在大类招生中做了一些调整,公共管理学院行政管理专业、劳动与社会保障专业,放入文科大类招生。
华中师范大学今年共有74个本科专业(22个大类)面向全国招生……
争相推行,问题浮现
大类招生的初衷是希望和高校宽口径的人才培养模式接轨,倡导学生在大一年级掌握宽厚的基础知识,并在入校后有二次选择专业的机会。
但由于“大类招生”不仅限于招生环节,还涉及后续的专业分流、人才培养方案设计、课程体系建设、教学方式等诸多方面的改革,所以在具体实施中问题也逐渐浮现。
2023年3月,中南大学工会网公布了学校五届四次教代会代表提案办理情况和答复意见。其中一份题为《关于44118太阳成tyc城集团本科招生与培养模式改革的建议》的提案称,该校现行的“大类招生、大类培养”模式虽然运行状况尚可,但依然存在诸多问题。
一是大类培养后对学生进行的专业分流,既是二次选择,也是二次竞争。二是即使上了一年的大类基础课程,很多学生在选择专业时还是感到迷茫。
以上问题一方面导致部分学生在强烈的目标导向下,不是探究性兴趣性学习,而是回到了中学阶段的应试性学习;另一方面,课程设置和教学计划匹配度不高,专业分流兼顾学生意愿与专业发展难,冷热专业差异性较大。
因此提案建议,改革“大类招生、大类培养”的本科人才培养模式,采用国家认定的学科门类“大类招生”,后续的专业分流,不是简单的“意愿+成绩+表现”;
同时,构建课程体系,将毕业生应具备的知识、能力、素质等要求转化为具体教学内容,将具体教学内容转化为支撑培养目标的各教学模块及教学要求,让每项核心知识、专业能力及素质要求都能具体落实到教学之中。
应该说,中南大学的这份提案中指出的,也是目前国内高校“大类招生”培养中普遍遇到问题。
除此以外,“大类”招生变“杂类”招生,个别高校利用规则,在“大类”中放进一两个热门专业作为诱饵,吸引高分考生,同时也为“冷门”专业招到生源的做法,也被不少网友诟病。
此前还出现过,由于考生无法接受冷热门专业捆绑,填报志愿绕开“大类”走,导致一些高校招生“断档”的情况。
以上种种问题,或都是促使教育部要求严格规范大类招生行为的重要原因。
探索破解专业分流难题
但减速、慎行,不代表叫停、禁行。
作为高校实行“通才教育”的一种改革,目前已有高校基于多年的实践、探索,积累了一定有益的经验。
上海大学是实施大类招生比较彻底的高校之一。该校从2011年起推行大类招生、专业分流、灵活转专业等机制。目前,学校将部分专业按学科门类等因素分为理学工学I类、理学工学Ⅱ类、经济管理类、人文社科类四类。
凡录取进入上述大类的学生,入学第一学年由社区学院统一管理,第一学年末进行类内专业分流。
应该说,在诸多探索大类招生培养模式的高校中,上海大学对专业大类的划分相对宽泛,这让学生未来有更多的专业选择余地,但也在一定程度上增加了专业分流的难度的,更容易造成学生集中于热门专业,冷门专业少人问津的情况。那么,该校专业分流如何操作?
据了解,学生在专业分流时,原则上按照分流综合成绩(包括由高考成绩,占40%;大一学习成绩,占50%;个人综合表现,占10%)从高到低排序,按平行志愿原则分流到专业。其目的也是保证大一学生入学后不因经历高考而放松课业,也使得通识教育不沦为“水课”。
至于每个专业应该分到多少招生名额,学校把这个问题最大限度交给“市场”回应。
学校根据专业水平、师资力量、毕业生就业情况等,测算出各院系可以保证教学质量所能承担的最大“招生容量”,作为各专业分流计划。
这就意味着各专业总体招生数量将大于实际学生数量。于是哪些专业能招满,哪些专业招不满,就是学生“用脚投票”的结果。
当学生涌向一些教学、就业各方面都比较好的热门专业,其他专业的招生规模自然就会缩减。如果一个专业某一年招生数量减少,无论是院系领导还是任课教师都会感受到压力。专业分流促使专业间形成一种竞争态势,继而促进整体教学质量的提升。
填报专业分流志愿前,学生可以登录专业分流信息发布平台,了解每个专业的现有学生规模、师资配备情况,专业培养目标、主要开设课程、对学生前期课程准备要求,以及未来就业情况等信息。
自2019年开始,每逢专业分流季,学校还组织专业博览会,为各学院办专场。各学院、专业可以利用这个机会充分展现学科特点、师资力量与培养特色,相关行业发展前景,帮助学生充分了解专业,并按兴趣选择专业。到2023年专业博览会已连续举办五届。
另外,同许多实施大类招生的高校一样,上海大学建立了灵活转专业机制,如果专业分流后所学专业不甚满意,还有在大二还有申请转专业的机会。
专业分流时,专业有“冷”有“热”难以避免。怎样最大限度减少“冷门”专业对学生的影响?其实核心还是要全面提升专业质量,让每个专业都“不冷”。
中南大学在针对 “热门”专业与“冷门”专业问题的答复中提到,近年来,学校坚持优化招生专业结构,探索实现专业准入退出机制。自2020年至今相继停招了市场营销、财务管理、劳动与社会保障、物联网工程、高分子材料与工程等多个专业,目前招生专业减少到90个,按照27个大类招生。
上海大学在2021年印发的《上海大学本科专业设置和动态调整管理办法(试行)》中也提到,若一个专业在专业社会需求指标、专业质量水平指标和专业发展关键性指标综合排名处在后10%,将被预警。被列为预警的专业将减少20%的分流指标,连续两次被预警原则上停止招生。
大类培养需要整体、系统设计
此外,大类招生还牵涉到后续专业人才培养中,培养方案设计、课程体系建构等一系列改革。
正如北京大学教育学院研究员卢晓东所言,“大类招生归根结底是高校整体人才培养机制改革上的一环,需要进行整体、系统的设计,不是招生办公室、教务处等一个部门能完成的任务。”
上海大学原副校长叶志明教授也在媒体采访中表示,大类招生不能孤立的学习制度架构,要在教学观念、配套机制上有相应的跟进。
作为该校大类招生的主导者之一,叶志明教授认为,要实施真正的大类招生,更重要的是要摒弃传统的课程设置方案与体系,否则按照大类招生入学的学生会受困于依据传统思路设置的基础课程体系中。
(专注高等教育 麦可思研究)
“破四唯”和“立新标”,如何才能并举——关于完善科技人才评价体系的调研
人才,在习近平总书记心中,分量极重。如何发现和培养人才,是总书记最为关切的问题之一。
两年前的5月,习近平总书记在两院院士大会、中国科协第十次全国代表大会上强调:“在人才评价上,要‘破四唯’和‘立新标’并举,加快建立以创新价值、能力、贡献为导向的科技人才评价体系。”
总书记的话切中肯綮,暖了科技工作者的心!
没有论文能不能评职称?学历不高算不算人才?奖项不够是不是贡献小?
科技人才评价体系,久为人们所诟病!2018年,中国科协《第四次全国科技工作者状况调查报告》显示,45.9%的科技工作者认为,科技评价导向不合理问题非常突出或比较突出,论文是科技评价的最主要手段。93.7%发表过论文的科技工作者,认同发表论文的主要目的是达到职称晋升要求,90.4%的人是为了完成各种考核要求。
也正是从这一年开始,一系列以破除“唯论文、唯职称、唯学历、唯奖项”为鲜明指向的人才评价改革新政密集出炉——
中办、国办陆续印发《关于分类推进人才评价机制改革的指导意见》《关于深化项目评审、人才评价、机构评估改革的意见》;科技部、教育部先后推出“破四唯”相关改革举措。
2022年11月,科技部等八部门印发《关于开展科技人才评价改革试点的工作方案》,科技人才评价改革“立新标”正式进入试点探索阶段。
从“破四唯”迈出第一步,到“立新标”进入试点期,科技人才评价改革进展怎样、成效如何?
本报调研组近日对全国近百所高校和科研院所的调研表明:“破四唯”已经取得可喜进展,但“立新标”仍然在路上。“评什么”“谁来评”“怎么评”?一系列问题有待破解。
一、评什么
■实践探索--“不数个个”论贡献,让更多埋头实干的人才“冒”出来
33岁的副高很常见,34岁的正高也并非没有。但,从副高到正高,只隔一年,则堪称“奇迹”!
1989年出生的房震,正是这个“奇迹”的主人公。而他的“奇迹”,源于另外一个“奇迹”。
2022年7月15日,安徽合肥,科学岛(中科院合肥物质研究院),强磁场科学中心。房震和同事们正紧张地盯着大屏幕上那个不断变化的数字——42T(特斯拉),43T,44T……45.22T!
世界纪录!这是全球范围内可支持科学研究的最高稳态磁场。原纪录由美国国家强磁场实验室保持了23年。
“真过瘾!”作为新纪录创造团队的一员,那一刻的兴奋,直到今天还能被房震瞬间激活。
几个月后,院里开始评职称。按说,这与刚评上副高的房震没什么关系。但听说现在跟以前不一样,“有绿色通道”,他决定试试。
随后的院学术委员会评审现场,房震的名字和成果成为焦点之一。评审专家讨论后认为:这个突破不简单——强磁场就像显微镜,通过它可以“看见”物质内部的特点、规律,为前沿探索提供“非常高的平台”。
看到自己的名字出现在最终的正高名单里,房震颇有点恍惚。这要放在过去,“怎么可能!”“刚做出成果,几个月是攒不出论文和专利的。”他直言。
确实,按照过去的标准,论文、奖项、专利都是刚性要求。“但这几年完全不一样了,只要你在实际工作中做出成绩,真的是不拘一格降人才。”中科院合肥物质研究院强磁场科学中心主任孙玉平告诉调研组。
与科研成果“高大上”的房震相比,年过五旬的“花生专家”崔凤高,也迎来了自己的“新赛道”。
选育花生品种、建成果转化基地、给农民搞培训……这位山东省农科院的“土”专家,干了一辈子“接地气”的事,却连续19年没评上正高。
一切卡在了一张纸上——他只有大专学历。
转机出现在“破四唯”,院里将科研成果转化效果等指标列入了评聘依据。2021年,没学历、没几篇论文的老崔,凭借长期在一线服务“三农”的贡献,成功“上了正高”。
那一刻,他感慨万千。所有的委屈,最终化为振奋:“‘破四唯’让我们看到希望,干事有了奔头。”
中科院工程热物理所的杜强,也是“改革的受益者”。这位性格直率的年轻人,作为国家重大专项某基础研究项目的牵头人,2018年参加了国家优秀青年科学基金项目评审,现场,一位评审专家质疑他的SCI论文数量。“我不慌不忙地解释,我的研究旨在解决重点型号研制中的关键基础科学问题,并不简单以发表论文为目标,这也是我多年聚焦核心技术攻关的初衷。”
这个回答,得到了现场多数专家的认可。
“那年刚好开始‘破四唯’,不然我可能不会参评。”杜强笑着说。
看实效,讲贡献,房震受到鼓舞,老崔有了干劲,杜强更加自信!而这,正在成为科技人才评价表里的“多选项”。
调研发现,随着论文、项目等量化指标被逐步弱化,一种以创新价值、能力、贡献为导向的评价体系日渐清晰。评什么?评代表性成果,评服务国家战略、地方经济发展的能力水平,评解决问题的效果,已成为很多科研院所和高校科技人才评价中的普遍做法。西安建筑科技大学,一年单项科技成果转化达到500万元可直接申报副高,1000万元可申报正高;安徽农业大学,只要能解决实际问题,没有国家级项目,照样被认可。
这个例子更有说服力。我们在广东调研时获知,一位科研人员申报副高时,拿出一篇自己以第一作者身份发表在《科学》杂志上的论文。然而,由同行专家组成的评审组讨论后认为,这篇论文的研究思路和方法主要来自通讯作者,不能充分证明他的创新能力,未予通过。
这无疑从另一个角度说明,论文不再是“硬通货”,能力和贡献才是。
■问题困惑--旧标难舍,新标模糊
“评什么”的导向在变,内涵在改,但“新标”还不清晰,困惑与焦虑依然存在。
1.“论文究竟还要不要整”
一种声音是,“破四唯”,最先要破的是“唯论文”;另一种声音是,“破四唯”,破的是“唯”,不是不要!要着重处理好“不唯”与“不要”的关系。这就带来一个疑虑:“论文究竟还要不要整?特别是基础研究,不看论文看什么?!”
新疆某高校科研处负责人向调研组反映,基层科技工作者普遍困惑:“现在是过渡期,申报一些项目不仅要提交论文,还要看你服务行业产业发展的情况,要求反而更高了。”
还有不少困扰来自“‘破’得不彻底”。
“一些单位仍以期刊分区来评价论文,实在没必要,本质上还是‘唯论文’。”一位院士直言。所谓期刊分区,就是根据影响因子排名,将科技期刊划分等级。期刊分等级,发在期刊上的论文,自然也会被分等级。
在医学领域,一些单位依然把SCI论文和分值作为评价指标。某学术期刊副主编,同时也是行业有影响力的专家,2022年还在国外发了48篇论文,原因是“没办法,学校有要求”。
调研组了解到,2021年,人社部、国家卫健委等明确提出,取消卫生专业技术人员职称申报时对论文篇数的要求,将论文作为代表作的一种。但是,一位来自江苏的基层医生反映:“我们医院还是看论文,把它当成硬标准,要花大量精力。”
“‘立’上推进难”的现象也不在少数。
“以论文交差的目标导向打破了,新标怎么能让大家够得着?像我们搞环境本底监测,一般需要十年八年,甚至更长,很难写成论文,拿什么评?”一位长期在西藏野外台站从事环境监测的科研人员说。
2.“实际贡献怎么认定”
调研发现,“破四唯”后,虽然以实际贡献来评价人才成为共识。但,“实际贡献”以什么标准来体现,尚难把握。甚至评价一些确有突出贡献的科技工作者时,评委们仍会受到任职时限、年龄大小等“惯性”影响,“放不开手脚”。对不熟悉、不了解的领域,免不了回到数论文、看奖项、论“帽子”的老路上。
长三角地区某科研单位的一名青年人才,凭借重大科研成果破格评上正高职称。“但评审时并未得到评委的一致认可。”该单位相关人员告诉调研组,“评委们对新标的认同很重要。这个破格太大,大家还有一个统一认识的过程。”
专注成果转化的科技工作者更会为评职称犯难,商业上的成功往往并不能成为职称评审会上的“加分项”。“没办法,评委不认可,就是不投。”一位科研单位负责人无奈地说。
尽管代表性成果制获得普遍认可,但一些科技工作者反映,在实际操作中可能出现对“代表作”判定标准不一、质量不易把握等问题。广西华锡集团某国家工程实验室副主任胡明振说:“实际贡献怎么认定,是个难题。”
3.“步调不一致,不敢‘轻举妄动’”
部门、地方、单位之间的步调不一致、内外不协调所产生的扰动因素,是大家反映的又一焦点。
“你看,现在高校、科研院所介绍材料的首页,不还是在摆有多少高学历、多少‘帽子’人才、多少奖项吗?对于‘帽子’,大家还是爱不释手。从管理者的角度,你一戴‘帽子’,他就觉得把人才给选出来了。而且,这些‘帽子’的背后都连着或显性或隐性的资源,谁能不想要?”中科院科技战略咨询研究院研究员徐芳说。
不少科技工作者也反映,有的部门走得快,有的地方推不动,让人无所适从。
让高校不敢“轻举妄动”的是,事关排名的一切。“都在数论文、算博士率、拼奖项,谁敢真放下?稍微卡一卡,名次就掉了,这影响可就大了!”某省属高校人事处负责人说。
“只有从上到下真正吃透‘破四唯’的内涵和要求,才能逐步改变‘四唯’现状,让科技工作者投入到国家及行业发展亟待解决的问题上来。”西部某高校青年科研人员不由感慨。
二、怎么评
■实践探索--给你“菜单式选择”,更加灵活的评价方式广受欢迎
一次通过!做了32年田间地头“晴雨表”,新疆喀什莎车县气象局胡桂萍去年终于享受到了副高岗位工资待遇。
“向往副高职称多年,始终没参评,主要是从事一线业务服务工作,能发表的成果少。”说起过去,这位“老气象”大倒苦水。把服务基层的技术人员与专门搞研究的科研人员放在一块比,能不吃亏吗?
2021年,中国气象局实施分类分层评价,让不同类型不同层级的人才都有自己的专属“赛道”。“不同的人干的活不一样,不能用一把尺子衡量所有人。”中国气象局人事司司长王志华解释道。
正是在这个背景下,中国气象局在南疆地区开展“定向评价、定向使用”试点,为基层专业技术人员定制岗位晋升“快车道”。与胡桂萍一样,那一年不少人搭上了这趟“车”。目前,“双定评价”已推广到更多地区,让扎根基层、特别是艰苦地区的气象人,不再“原地踏步”。
“量体裁衣,这样才能稳住队伍。”王志华感慨。
稳住了队伍,也激发了活力。
“‘破四唯’后明显感到,工程应用研究人员更爱钻研了。”这是深圳职业技术学院特聘教授滕超的心里话。
去年,滕超和团队经过多年攻关,研制了一种新型光刻胶,使我国芯片制造供应链上的重要原料实现自主可控。
“现在的评价机制是因人而设,区分基础研究和工程应用研究等,做到了‘同而不同’。”这其中最大的变化就是,“摆脱了单一评价政策的束缚,可以将更多时间用于产品研发。”他对调研组说。
“同而不同”,同的是科技工作者的身份,不同的是从事的研究工作,没有高下之分。吴生志用了一个比喻——“菜单式”选择。
“分类评价就像‘菜单’,体现科研活动多样性和人才差异性。菜单里有很多菜,选择适合自己的就行。”他说。
吴生志在中国水利水电科学研究院做人事工作,如何释放科研人员的创新活力,是他和同事一直琢磨的事。他们将人才分为五类,分类设置评价重点。比如,基础研究人才侧重考察理念、理论、方法能否做到“三个超前”;产品开发人才侧重考察在技术、提高生产效率、增长经济效益上能否实现“三个突破”。
“与分类评价同步进行的,还有拉长评价周期,减少考核频次。”吴生志说,“院里实施的‘五大人才’计划项目以五年为周期,除了一次中期评估外,不设其他考核和过程监管环节,让科研人员尽可能将精力集中到创新本身。”
彭慧的成功就得益于长周期考核。
“我做了十多年原始创新研究,之所以能坚持下来,得益于学校‘柔性’评价体系,不然可能早被淘汰了,因为我的研究周期很长。”她说。
彭慧在中国科学技术大学从事肝脏免疫学研究,对于像她这样的青年科研人员而言,长时间稳定经费保障,日常性年度考核减免,就是对他们专注科研最大的支持。
事实上,无论是分类评价,还是长周期考核,都是尊重科技工作者成长规律的用心之举。让各类人才尽得其所、各展所长,安心做研究,已成为许多科研单位的共识。
地方政府也在推进。上海、广东、江苏、重庆、湖南、青海、辽宁、内蒙古等地纷纷出台分类评价相关实施方案,分类健全人才评价标准。
■问题困惑-- 精度准度,影响效度
让每个人都有自己的上升通道,科技人才评价改革确实在发力。不过,改革远未到位。
1.分“赛道”定“赛制”,就怕不精细
“分类评价,科技工作者怕什么?就怕不精细。”
中部某省一家研究院科研人员反映:“虽然做了分类评价,但在基础研究内部,我们偏重应用基础研究的,与搞纯理论的一起评,在发论文、拿项目方面没法跟人家比。虽然现在有一些变化,但区分度还不大,希望分类更细些。”
航天科技集团五院一名科研人员表示:“航天领域专业分工较为细致,在不同‘赛道’设置不同‘赛制’,还要进一步探索。”
2.都想当小红花,不愿做绿叶
科研活动离不开团队协作,“但在大团队中如何判定一个人的独立性、创新性、团队合作性?”北京大学国际数学研究中心教授周晓华提出了一个共性问题。
现有评价体系难以客观衡量团队成员的实际贡献,特别是职称评定、绩效考核、奖励评审等评价机制过多强调科技成果完成人的排序,强调第一完成人。“都想当小红花,不愿做绿叶,导致科研人员热衷牵头干小项目,不愿参与重大任务。”上海交通大学某科研人员说。
中国地震局某研究所一位专家表示,科研团队容易建立,但考核评价制度跟不上,很难发挥团队的当量效应和整体优势。
3.考核周期拉长,怎么考是难题
中国工程院院士万建民以农业领域育种为例指出:“一个动物品种的培育一般要10至15年,一个农作物品种的培育要8至10年,品种推广转化又要3至5年。针对农业科技工作者的评价周期,应当适当延长。”
考核周期不仅需要拉长,拉长后怎么考也是个难题。
现在,不少单位确实不再一年一考核,放宽到3至5年,甚至更长时间。长周期考核是改革趋势,本意是让科技工作者沉下心来做研究,但有些单位却把考核简单化为指标数量的叠加,使改革预期难以实现。
一名从事基础研究的科技工作者向调研组反映,如今完成考核任务、“达标”压力更大了。“工作量要求往往更多,原来每年要发2篇论文,现在变成3年8篇,完不成就得走人。”
三、谁来评
■实践探索-- 同行的评价更科学,用户的评价更中肯
34岁的莫彦,时常被人看成43岁,就因为那张粗糙、黢黑的脸。他总是一笑置之,在玉米地里与农户“切磋”,乐此不疲。
“我的东西好不好,他们说了算!”
莫彦是中国水科院的一名科研人员,研究怎么让玉米“喝水吃饭更有效,节水增产效率更高”。不久前,他去某地申请项目,当地工作人员指着柜子里的一沓报告,向他抱怨:“能立竿见影、发挥效益的报告只占三分之一。多数成果是些‘僵尸’专利,不实用。”
虽然那些报告都不是莫彦做的,但他仍羞愧难当。在他看来,用户是他们的“甲方”,甲方的评价,才最真实、最有效!
“以前,为了评价自己的成果,大家得找有关部门开技术推广证明。”莫彦告诉调研组,现在不仅有小同行、大同行评价,还会听用户的意见,看技术、产品到底好不好用。
“世有伯乐,然后有千里马。”人才优劣,谁来评?成果价值,谁来定?对于搞产品研发的莫彦来说,用户更有发言权;对于搞基础研究的左二伟来说,同行专家更具慧眼。
几年前,“土博”出身的左二伟,进入了中国农科院农业基因组所的人才引进视野。要在过去,不是海归、没发过“顶刊”,只有中级职称,哪儿入得了研究所的“法眼”?
“我们在引才时,探索实行小同行评价制度,根据引才对象的研究方向,由所内外相关领域的同行专家组成面试组,所有引进的青年英才必须与面试组面谈,就研究方向、未来规划深入探讨。面试组会从人才的学术水平、发展潜力、与研究所契合度等方面,给予专业的建议。”该所人事处处长姚庆磊告诉调研组。
在国内外同行的“查验”下,左二伟的潜在价值被“看见”——“虽然资历尚浅,但从事的动物基因编辑技术研究在当时并不多见,与研究所的发展方向非常契合。”随即,研究所破格向左二伟发出课题组组长和所聘研究员聘书。
事实证明,“伯乐”的眼光极具前瞻性——左二伟研究提出的单碱基基因编辑造成大量脱靶效应及其优化解决方法,入选“2019中国生命科学十大进展”。
“我们不仅听取科学家同行的意见,而且正在探索让企业家、金融战略家参与评价。”西安交通大学党委书记卢建军向调研组介绍。
推动产教融合、科教融汇,西安交大组建的“伯乐”阵容是55支“科技经纪人”团队。
啥是科技经纪人?他们的主要职责是挖掘高校和科研院所的技术,搭建技术、资本、市场之间的桥梁。“许多科技成果转化都要通过企业、资本来实现,他们对成果的价值更清楚。”卢建军说。
与西安交大不谋而合,广东优化人才工程评审机制,增设风投、猎头、金融机构等单位专家开展评价。
北京大学邀请国内外权威学者做评委,避免出现“关系户”。“这些专家有一个特点,不仅会说好或不好,还会说好在哪里、不好在哪里,观点明确。我们还实行回避制度,如理由充分,申请人可提出同行里应该回避谁,保证评价的独立性和公正性。”北大人事部副部长俞蕖说。
同行更了解同行,客户更懂科技成果的“含金量”。这也正是莫彦一直坚持在玉米地与农户打交道的原因。“只有通过了用户的检验,你的科研成果才不会是‘僵尸’,不会是锁在柜子里的一纸证书。”
■问题困惑--靠关系找人脉,公平公正难做到
1.同行评价也有“面子”“圈子”问题
同行评价正在被广泛采用,甚至一人一评、一事一评。但,这其中可能存在的“人情”“面子”问题,也让科技工作者深感担忧。
“国内的同行评价有一点做得不太好——怕得罪人,所以评语都很宽泛,无关痛痒。”周晓华直言。
上海交通大学人文学院教授李侠也注意到这个问题:“人情评审的问题越来越严重,从人才评定到项目评审再到各种奖项申报,都被所谓的匿名同行评议摧毁——学术圈子很小,尤其是细分到二级学科内,谁在做什么、要做什么,大家几乎都知道,看到‘本子’就能猜到是谁。由此就出现了你投我、我投你的换票行为,也出现了不管工作做得咋样,说啥也不让过的恶意评审。为了不吃亏,大家也都在建立关系、结交人脉,为未来的交换做准备。大家愿意这样吗?但真不敢不做,很多时候不是为了受关照,只是为了被公正地评价!”
此外,同行评价中的回避制度也还不完善。天津、上海、四川、湖北等地多名科技工作者反映,这一制度对从事前沿或交叉学科研究的人不太有利,“这些人本来就不多,回避后,可能导致二流专家评一流人才。”
2.新兴学科、交叉研究难评价
调研组发现,随着不同学科之间相互交叉、融合、渗透,出现不少新兴学科。对这类科技成果和科技工作者如何评价,是日益突出的新问题。
俞蕖反映,评价改革遇到的一个难点就是交叉学科。“比如,某个物理领域的老师做了生物化学研究,学院的评审委员会评价生物化学方面的工作就有一定难度。需要打破边界的跨学科委员会。”
安徽农大人事处处长、人才办主任蔡德军也提到,交叉或集成型的科技创新是多学科综合能力的体现,比如汽车轮胎涉及材料、力学、结构等,“但研究者可能在每个相关学科并不是顶尖的,单独参加某一学科的评价,很难得到认可。”
3.成果认定盖个“萝卜章”
对于应用研究人才的评价标准,通常与成果转化效果相对应。如何认定这些成果的价值?调研发现,一些科研机构以成果转化效果评价科技工作者时,遇到“萝卜章”的新问题。
某高校科研处负责人直言:“有的老师临近评职称的日子,就去找企业盖章,或者直接跑到学校科研处求盖章。”
“科技成果的转化认定,可以随便找个关系好的企业,给你盖个章,你自己怎么说都行!”中国气象局科技与气候变化司副司长张兴赢说,“随便盖‘萝卜章’,不但无助于促进科技成果转化,对人才评价也带来极大危害。”
四、期盼与呼声
中科院院士周忠和是个直言不讳的人。他曾在2018年全国两会上提出,大幅减少、清理目前存在的由政府部门主导的评估、评比、奖励、人才“帽子”工程,学术评价应回归学术共同体,建立稳定合理薪酬分配制度,加强学术共同体自身建设等。
“现在看,这些问题并没有得到有效解决。所以,如果给‘破四唯’‘立新标’的成效打分,我最多只能给个及格。”周忠和说。
中科院科技战略咨询研究院研究员李晓轩用“表层强,中层半,底层弱”概括当前科技人才评价改革的总体成效:表层——较好破除了不合理的评价数量、频次、指标等;中层——在奖励制度、人才计划、项目经费管理等方面启动了改革,但还在半途;底层——在引导科研人员追求卓越价值导向方面尚未根本好转。
中国科学技术发展战略研究院研究员薛姝、石长慧团队开展的一项问卷调查印证了上述判断:41.2%的科研人员认为,“更看重论文的数量、影响因子,而非科研成果自身的科学价值、学术贡献”的导向已有所改善;但也有近半数受访者表示,在职称评审中尚未实行代表作评价制度。
“破”得到位,“立”得扎实,在“破”“立”并举间架起高效衔接的桥梁,是大家的共同期盼与呼声。
1.用“多维尺子”评价人才,切忌从一种“唯”走向另一种“唯”
不少受访者认为,科研活动复杂多样,分类评价必须精准,有足够的差异性和辨识度,以充分契合各类科研活动和科技人才的特点。“人才评价的尺子应该是一把多维的尺子。”孙玉平打了个比方。多维,就是尽量照顾不同科研活动的特性。
例如,在基础研究领域,科技工作者普遍反映,高质量论文仍然是目前较为合理的评价依据。但对临床医生来说,临床实践能力才是考核的硬指标。
“病案报告更能体现他们的实际诊疗能力和水平,作为其能力和水平的评价依据更合适,而不仅仅是研究性论文。”中华医学会杂志社总编辑魏均民建议,以临床案例小切口,推动医疗人才评价机制大改革。
“‘立新标’的核心是符合行业领域的共同价值观和一致的评价认知,能够对标世界一流。”一名航天科研人员希望,打破传统,采用更加多元的评价方式。比如,从集成融合具有开创意义、方法途径具有重大创新、具备独立自主知识产权、研究成果产生重大经济效益和社会效益等视角树立新标。
中国高等教育学会副会长、中科院院士、兰州大学校长严纯华建议:“在坚持需求导向的基础上,尊重不同单位、不同区域、不同学科的特点,切忌一纸命令‘一刀切’,切忌用别人的经验生搬硬套。”
2.定量、定性相结合,防止权力成为“新唯”
在“破四唯”的过程中,“破格”提升多了起来。但不少科研人员对此表达了审慎的态度。“能不能‘破格’,由谁来定?会不会变成领导说了算?”一位不愿具名的科研人员向调研组反映。李侠也提醒:“当新标内涵不清晰、边界模糊的时候,很容易成为一种‘新唯’。特别是没有很好的制衡机制时,权力就会成为‘新唯’的通行证。”
“一定要警惕把是否有‘破格’、‘破格’多少当成政绩!”一位受访者言辞恳切。
也正因此,同行评价被寄予更多期待。多位受访者希望,尽快建立起学术共同体评价机制,让学术评价回归学术。周晓华说:“要评价人才,先得‘评价’评委。如何选出合适的评委?靠学术共同体。”
提高学术共同体的学术审美、学术品位和前瞻性,成为大家的共识。中科大某科研人员建议,加强专家库建设。就此,周晓华提出,专家库应由多学科专家组成,提高覆盖面。他还建议:“建立人才评价诚信制度,哪个专家评得有问题,就列为失信人,踢出专家库,以后不让他做评委。”
对于外部评价的“萝卜章”问题,张兴赢建议:“引入第三方中试基地。让科技成果试试水,真正出来效果,业内都认可。”
不少受访者和受访单位提出,定量定性相结合,既可解决同行评议人力、时间成本过高的问题,也能在一定程度上规避其间可能出现的“面子评审”“人情评审”。李晓轩团队提出的科技人才评价BRIDGE理论就是在定量分析基础上开展定性评价,“其核心是有针对性地编制编码体系,并得到成果的量化结果,然后再对得分高的成果实行同行专家评价。”
3.科学设置考核周期,建立能上能下的用人机制
“新标”立什么、怎么立,是一个科学、严谨的过程。对于“新标”,科技工作者的普遍诉求是,科学设置考核周期和考核标准,让做科研的安心搞科研,志在长期突破,而非短期利益。
调研发现,对青年科技工作者,很多科研机构采取了预聘-长聘制。如何合理考核?北京大学的“指导性评估”可供参考。“针对预聘期为6至8年的人才,会在第三或第四年有一个发展性评估,主要看他以后发展会怎样,哪些方面需要加强,以指导性为主。”俞蕖说。
减少考核会不会出现“职场橡皮人”?“这也是一个值得重视的问题,特别是对已经取得高级职称或在高级岗位上的,要让他们继续努力工作,让沉淀的智力资源重新焕发活力,让池水从下向上涌动。”中科院西安光机所副所长胡炳樑提醒。
对此,多位科技工作者开出了“能上能下”的药方。“建立退出机制,不管是几年一评,设定一个淘汰率,不合格就降级、降职。”胡炳樑说。
中科院工程热物理所的实践可资借鉴。“我们所现在每两年对高级职称人员做一次评价,末位5%的人员会被‘警醒’。不论是正高还是副高,连续两次被‘警醒’,则降级。”该所人事处处长张晓光介绍,“当然,降级后不是无法翻身,工作做好了还能评回来。”
4.“帽子”、经费尽快与薪酬脱钩,给科技界留出更多休养生息的时间
周忠和说:“据我了解,同一个单位,有‘帽子’和没‘帽子’,收入差距很大。很多单位薪资构成和项目经费紧密联系。大家怎么能不去争‘帽子’、争项目?就基础研究而言,把收入拉开这么大是不合适的,不利于科研人员安心致研。”
他建议:“能不能把‘帽子’变成‘凳子’,有岗位才有待遇,把评价自主权、资源分配权交给用人单位?”
多名科研人员向调研组建议,提高稳定性经费的比例,给予科研人员足够支持。李侠提出:“尽量减少竞争性项目,增加保障性供给,给科技界留出一点休养生息的时间。”
5.强化顶层设计,让“指挥棒”尽快统一起来
中央文件是行动指南,保证各项举措落细落实至关重要!科技工作者们希望,各地、各部门尽快统一政策“指挥棒”,别让用人单位一边调整、一边对标,左右腾挪、捉襟见肘。
多位科技工作者反映,目前的改革针对项目评审、人才评价的举措较多,对机构评价改革较滞后。一位中科院院士说,他近期参加东部某高校人才选聘,“分了两组,有‘帽子’的一组,名额多;没‘帽子’的一组,名额少。但标准都是一样的。我问校领导,既然没把‘帽子’作为考核标准,为什么还要分组?他说:不行啊,我们是不看‘帽子’,但不能让老师们都不去争‘帽子’,否则学校面临评估时怎么办?”
西部某省属高校负责人也反映:“很多纵向竞争性科研项目对申请人有职称要求,有些政府主导的机构评价还在数论文、数‘帽子’、数项目。社会上的一些排名更是如此,什么杰青排名、高被引论文排名、项目经费排名等等,都是奔着‘帽子’、经费去的。完全不理会不现实,光是来自校友、学生、家长的压力就受不了。”
6.“立新标”更要“树新风”,建立适应“新标”的生态系统
任何规范都和特定的生态系统相匹配。众多科技工作者表示,“立新标”重要,“树新风”也很重要。
李侠认为:“‘新标’需要一个与之相匹配的科研生态和保护带,科学文化和科学精神就是构筑新科研生态的重要因素。”
“树新风”,一方面要立标杆,让大家明白什么是对的;另一方面要对学术不端行为严肃处理,加强科学伦理教育,让大家知道什么是错的。
在立标杆上,要注意适度。“宣传上不能追求‘高、大、全’,或者过于强调科技工作者不顾家、不睡觉这些侧面,反而让人不相信了。”一位科技工作者坦承。
“树新风”不仅是科学问题,也是管理问题,是一个长期的过程。“除了提倡科学家严谨求实的学风,更要约束管理者的决策行为。”严纯华说。
这个春天,我们在路上。
春风里,我们看到,广大科技工作者意气风发,在新征程的快行道上开足马力,加速,加速!
他们,有的因“破四唯”脱颖而出,干劲更足了;有的虽暂时未沐“破”的“雨露”,但心中已满是希望,跃跃欲试。
“破”“立”并举是篇大文章,更是大战略,需要创新的智慧、行动的勇气,站在更高层面克难、攻坚。
向着建设科技强国,实现高水平科技自立自强的目标进发,每一个拼搏奋斗的身影都豪迈动人;让科技人才竞相绽放、尽展才华,每一点改革雨露的润泽都值得喝彩!
为改革,鼓劲;给人才,加油!
(《光明日报》)
新时代高等农业教育如何创新发展
党的二十大报告对中国式现代化作出深刻论述,擘画了以中国式现代化全面推进中华民族伟大复兴的宏伟蓝图。党的二十大报告还强调,“加快建设农业强国”,到2035年基本实现农业现代化。教育现代化是中国式现代化的重要内容和关键支撑。就农业教育而言,要在教育现代化和农业现代化双重驱动下,加快构建中国特色农业教育理论、话语体系、学科体系,探索农业教育和农科人才培养的新路径,努力破除教育评价制度的“顽瘴痼疾”,推动新农科建设加快发展。
深刻认识和把握农业教育的时代特征
高质量发展是中国式现代化的本质要求,其中必然包含着教育的高质量发展。农业教育作为高等教育的重要组成部分,同样要聚焦高质量发展的本质要求和时代特征。
从中国特色社会主义教育制度的发展历程看,教育现代化的“中国道路”已经正式确立。改革开放以来,教育在社会主义现代化建设中的重要战略地位逐渐确立,教育优先发展战略成为党和国家的共识。2017年,党的十九大报告明确将建设教育强国作为中华民族伟大复兴的基础工程。2018年,习近平总书记在全国教育大会上发表重要讲话,提出“教育是国之大计、党之大计”。党的二十大报告专设独立章节论述“实施科教兴国战略,强化现代化建设人才支撑”,首次把教育、科技、人才进行“三位一体”统筹安排。当前,教育已经从“最大的民生”给予优先发展,转变为全面建设社会主义现代化国家的基础性、战略性支撑。党和国家还通过加强基础研究、实施“强基计划”、推进“双一流”建设等各项重大举措进行了实践创新。可以说,从理论与实践两方面,教育现代化的“中国道路”正式确立。
从中国特色社会主义教育制度的理论与实践创新上看,教育现代化的“中国道路”既具有世界各国教育现代化的基本属性,也形成了鲜明的中国特色。中国近现代教育发展经历了西方教育理论的嵌入和中国本土化改造的发展过程,是在马克思主义中国化进程中逐渐完善并创新发展起来的,具有鲜明的中国特色。鲜明中国特色主要体现在确立了“以人民为中心”的发展思想:义务教育从“基本均衡发展”逐渐转变为“优质均衡发展”和“高质量发展”,并与乡村振兴、共同富裕等战略举措相辅相成,彰显了教育公平与教育现代化的共同价值取向。在高等教育领域,“双一流”建设扎根中国大地办大学,办出中国特色,争创世界一流,昭示了新时代我国高等教育发展的战略重点。新工科、新医科、新农科、新文科“四新”建设开辟了高等教育改革创新的新范式。素质教育的持续改革为教育现代化提供了中国特色、中国智慧和中国方案。当前,中国教育要从理论体系、方法体系上,逐渐形成中国风格、中国立场和中国气魄。
从教育支撑经济社会发展看,农业教育在农业农村现代化建设中发挥着无可替代的基础性和战略性支撑作用。党的十八大以来,“双一流”建设、“四新”建设、推进产教融合等一系列重大教育改革与建设,均将高等农业教育纳入其中并给予高度重视和支持,极大促进了高等农业教育的改革创新。当前,我国高等农业教育规模飞速发展,学科专业结构持续优化,部分学科水平已经跃居世界前列。可以说,我国高等农业教育已经走上了一条质量内涵与特色发展并重之路。
加快构建中国农业教育理论体系
中国农业教育在发展中逐步建立起了中国化的研究范式,形成了较为完整的概念和对农业教育规律的认知,为中国农业教育理论创新奠定了基础。当前,迫切需要构建中国农业教育理论体系,形成中国农业教育学科,为实现农业现代化提供理论指导。
一是要破解农业教育与建设农业强国的关系,系统解析农业教育与农业农村现代化建设的互动规律。具体包括,深刻把握“新农业、新农村、新农民”与“农业、科技、教育”的关系,切实探究农业、科技与教育的互动规律,研究农科人才从哪里来、到哪里去,建立农科人才通向农业农村广阔天地的政策和机制,为服务农业强国建设和农业农村现代化建设提供农业与教育理论创新支撑。
二是要研究农业教育教学的特殊规律,丰富知农爱农新型人才培养的教育教学理论。农业教育与农业生产密切相关,农业生产具有区域性和多样性特征,这就决定了必须构建服务农业农村现代化建设的农业教育教学新理论,破解农业人才成长规律,培养知农爱农的创新型人才。
三是要研究农业教育教学的新体系新形态,为建设世界一流农业大学提供指导。农业教育具有与农业基础地位相一致的发展形态,支撑着建设农业强国的重大使命。当前,需要把握农业教育的特殊规律和特殊需求,建设符合中国实际的农业大学形态,建设产教融合、大学与教学实验农(林)场匹配、基础与专业并重的综合性交叉学科专业体系,建设面向农业现代化的课程教学新形态。
坚定不移深化高等农林教育综合改革
教育现代化为农业教育提供了新理念新方法,农业现代化又决定着农业教育的发展方向。当前,农业教育应在教育现代化和农业现代化的双重驱动下不断改革创新。
一是进一步坚定强农兴农的使命担当。当前,涉农高校要把思想认识统一到党的二十大精神上来,统一到习近平总书记给全国涉农高校的书记校长和专家代表回信精神上来,坚定不移深化高等农林教育综合改革。涉农高校需要从国家政策层面建立激励学生学农、为农的招生就业制度,加大“强基计划”“卓越农林人才教育培养计划”“国家公费农科生计划”的改革力度,推进招生—培养—就业一体化改革,建立农科学生通向农业农村社会的制度保障。涉农高校要把知农爱农作为价值观教育贯穿于人才培养全过程,建立知农爱农教育质量评价体系,把知农爱农成效作为评价涉农高校落实立德树人根本任务的衡量标准,全面提高农科人才培养质量。
二是推动农业教育、农科人才与农业科技创新驱动高质量协同发展。当前,涉农高校要坚决破除体制机制障碍,有效引导广大师生把精力投入到人才培养这个中心环节,确立本科教育教学的中心地位;要把高质量的科研成果转化为高质量的教学,从而推进高质量的人才培养;要围绕农业关键领域“卡脖子”技术开展建制化科研合力攻关,围绕农业农村现代化建设实际需求,找真问题、建大团队,开展有组织的科学研究;要把科研与人才培养引入乡村振兴主战场,在农业农村现代化建设的实践中落实立德树人根本任务。
三是加强基础学科建设。当前,涉农高校迫切需要加强基础学科,夯实农工、农理、农文、农管的交叉融合基础,推动学科交叉,构建跨学科大基础实验教学平台,对标农业农村现代化建设的核心关键领域,构建与之相适应的人才培养体系、学科专业体系和实践育人体系,建立起农科拔尖创新人才成长通道。
四是坚持产教融合。涉农高校要将人才培养延伸到现代农业一线,强化农业试验场站的育人功能,建设具有农林业生产场景的新课程,建设基于智慧农业的数字化教学新方式,把教学数字化与农业智能化融入教育教学过程之中,以农业教育的高质量发展支撑农业农村现代化建设,创建世界一流农业大学的中国标杆。
五是积极推动新农科建设迈向新赛道。所谓的新赛道,就是新农科建设要在学科专业体系上形成新形态。这需要涉农高校大胆破除传统农科专业设置方式,适应新一轮科技革命对农业人才培养的新要求,主动运用现代生物技术、信息技术、工程技术等改造提升现有涉农学科专业,创新性建设生物育种、智慧耕地、种子科学与工程、农林智能装备、乡村规划设计等重点领域紧缺专业。与此同时,还要推进农工、农理、农医、农文深度交叉融合创新发展,培育新兴涉农学科专业,建立起面向农业现代化的人才培养体系。
(《中国教育报》)
济南大学:着力打造“雁阵式”高水平学科群
在济南大学召开的第四次党代会上,学校提出了“冲一流、进百强”的奋斗目标,深化改革开新局,凝心聚力冲一流,建设创新性、开放式、有特色的高水平应用研究型大学。学校以立德树人为根本,以加强党的建设为引领,以“冲一流”建设为主线,以高质量内涵式发展为主题,以深化改革创新为动力,解放思想,勇担使命,凝心聚力,真抓实干,全力开创高水平大学建设新局面。
济南大学抓住山东省重点学科建设培育“811”计划机遇,加快建设“高峰、高原、特色、交叉”多学科相互支撑、协调发展、重点突出、梯次分明的“雁阵式”学科发展体系。聚焦学科前沿和社会需求新变化,布局建设一批对接需求、深具潜力的战略性新兴学科,力争在智能材料、生态环境、高端化工、人工智能+X、生物医学、智慧金融、应急安全、工业设计等领域,建成一批具有鲜明产业特色的高水平应用型交叉学科(研究方向)。
济南大学强化“四大战略”,全力为学科建设提供有力支撑,即强化特色发展、创新发展、开放发展、协同发展。凝练优化特色鲜明的学科方向,强化学位授权点建设顶层设计,全面提升学科综合实力和核心竞争力。
济南大学充分认识到,高质量发展,不在于规模大小,关键是特色和优势;学科门类不在于大而全,关键是实力和创新。特色发展是“冲一流、进百强”的必然选择,只有立足办学实际,持之以恒打造办学特色和优势,才能探索出具有济大特色的高质量发展道路。
创新作为引领发展的第一动力,决定着学校“冲一流、进百强”目标实现的能力和实力。济南大学把认识和行动凝聚到创新发展上,广泛形成抓创新就是抓发展、谋创新就是谋未来的共识,用创新发展战略解决发展问题、挖掘发展潜力、培植发展优势、开拓发展境界。
济南大学强化开放发展。学校注重需求导向,与国家战略和区域发展高度契合、深度融合,树立“以服务求支持、以贡献求发展”的理念,立足于服务新时代现代化强省建设,与国家、山东省特别是济南市的发展战略有机联动、互融互通,在服务经济社会和产业行业发展中,破解资源紧张困局。
济南大学强化协同发展。学校注重全面激发校院两级、全体师生活力,推动每个学院、每名师生都行动起来,主动参与、大胆探索,从“要我发展”向“我要发展”转变,人人争做“动车组”,形成整体协同的新发展格局,带动学校办学水平全面提升。
济南大学深入实施学科建设学校领导“包干制”“大学科”计划、“揭榜制”重大课题引领等机制,按照“重点建设一批、接续培育一批、扶持储备一批”的思路,科学确定高水平学科梯队建设计划,全力构建多学科相互支撑、协调发展、重点突出、梯次分明的“雁阵式”学科发展体系,学科建设布局不断优化。2022年,药理学与毒理学学科首次进入ESI全球排名前1%,学校进入ESI全球排名前1%的学科达到7个,材料科学、化学、工程学等学科ESI全球排名持续提升。9个学科进入软科世界一流学科排行榜,学科优势更加突出、发展基础更加坚实、新兴学科更具活力,学科实力和竞争力持续提升。材料与化工、计算机科学与技术、应用经济学、社会学4个学位点入选山东省博士学位授权点精准培育建设项目,入选数量位居省属高校前列。新增公共管理学硕士学位一级学科授权点,由1个艺术硕士专业学位授权点增为音乐、美术与书法、设计3个硕士专业学位授权点,学位授权体系进一步优化和完善,为学校高层次创新人才培养提供有力支撑。
“目前,学校通过科学制定新一轮博士点培育建设计划,擘画高水平大学建设发展新蓝图。我们将紧密结合国家和区域发展战略,着力打造‘雁阵式’高水平学科群,持续提高学位点建设水平,不断完善学科建设机制,打造有竞争力的‘济大学科’。”济南大学发展规划与学科建设处处长徐征和说。
济南大学锚定“走在前、开新局”,坚持一张蓝图绘到底,紧紧围绕这一定位来谋划、布局、推进各项工作。聚焦推动高质量发展这一总要求,全面贯彻新发展理念,主动服务和融入新发展格局。学校坚持“有所为、有所不为”,围绕长期办学历史中形成的具有显著优势和鲜明特色的学科,坚持不懈构筑高原、打造高峰、冲击一流,推动学校办出特色、办出优势,形成核心竞争力,为服务新时代社会主义现代化强省建设作出不懈努力。
《光明日报》
论新文科建设的机制保障
“新文科”在我国正式提出仅4年多时间,但已经历了从理念到行动、从星星之火到燎原成势的发展过程。2018年8月,党中央首次提出要推动高等教育“高质量发展,进一步提升教育服务能力和贡献水平,发展新工科、新医科、新农科、新文科。”2019年4月在天津大学召开的“六卓越一拔尖”计划2.0启动大会强调,全面贯彻落实全国教育大会精神,按照《加快推进教育现代化实施方案(2018—2022年)》要求,全面实施“六卓越一拔尖”计划2.0,发展新工科、新医科、新农科、新文科,打赢全面振兴本科教育攻坚战,首次发出“新文科”建设动员令。2020年11月3日全国新文科建设工作会议召开,时任教育部高教司司长吴岩作了题为“积势蓄势谋势 识变应变求变 全面推进新文科建设”的主题报告,会议发布了《新文科建设宣言》,对新文科建设作出了全面部署,描绘了新文科建设的“施工图”,标志着新文科建设进入全面启动的新阶段。2021年4月19日,习近平总书记在清华大学考察时特别强调,“建设一流大学,关键是要不断提高人才培养质量。”“要用好学科交叉融合的‘催化剂’,加强基础学科培养能力,打破学科专业壁垒,对现有学科专业体系进行调整升级,瞄准科技前沿和关键领域,推进新工科、新医科、新农科、新文科建设,加快培养紧缺人才。”这一重要讲话为新文科建设指明了前进方向,注入了强劲动力。从教育部推动的政法实务大讲堂、中国经济大讲堂、中国新闻传播大讲堂、中国艺术大讲堂,组织设立千余项教改项目,到各省市加强顶层设计、推出新文科建设行动方案及建立高校联盟,从各教指委的组织研讨推动实践,到各高校付诸行动,专业更新改造、创新培养模式、加强课程建设的广度力度空前。从专业期刊开设专栏,到新文科主题期刊陆续创刊,方方面面形成合力,发挥了凝聚共识、促进改革的作用。新文科建设的发展态势由星星之火已成燎原之势,整体走向聚焦文科自主知识体系构建和文科人才培养创新发展,进一步走深走实,行稳致远。
新文科建设是文科的创新发展,其核心要义是立足新时代,回应新需求,实现文科发展的融合化、时代化、中国化、国际化,服务于建设社会主义现代化强国目标,建设的重点任务是新理论、新专业、新课程(教材)、新模式、新实践,最终实现中华文化创造性转化创新性发展,构建中国文科自主知识体系以及推动文科人才自主培养体系创新。这对学校一系列现行管理体制机制必然产生新的挑战。而后者的核心是对教学科研单位和师生实施激励引导,激发改革动力活力,使其真正动起来建起来,改到实处,收到实效。因此,新文科建设需要进行一系列管理制度创新。基于笔者近年来新文科建设的一线实践、专题调研和综合思考,本研究从高校管理视角探讨新文科建设的机制保障问题。
一、健全资源配置机制
高等教育体制改革以人才培养体系改革为核心,而人才培养体系的改革依赖于教育教学资源的优化配置。教育教学资源是一个具有特定内涵的范畴,即包含学校所获取的国家分配、社会筹措、产学研服务收入以及学校现有的教育教学资源,主要用于学校教育教学、科学研究和建设发展。教育教学资源既包括人力、物力、财力等有形资源,也包括学科专业资源、信息资源、政策资源、市场资源、社会影响等无形资源。教育教学资源的配置直接影响人才培养的质量,有效的资源配置重点看能否最大限度地满足教学和人才培养需要。所以说,推动新文科建设要在优化资源配置上下功夫,通过制度安排解决资源配置不平衡、分散、低效、重复等问题,要提高资源配置前瞻性,合理布局资源,盘活现有资源,把优质的资源用于新文科建设重点领域,支撑新文科教育关键改革,不断提高资源利用效率,做到人尽其才,物尽其用,推动新文科建设走深走实。
要强化推动学科交叉融合的资源配置导向。新办专业的申报获批或备案仅仅是新文科建设中具有平台意义的环节,真正走深走实必须落到课程、教材、实践、教师、教法上。为确保新文科建设改革规划更快更好落地落实,建立健全新办专业专项支持制度是必不可缺的。新文科建设中更为关键的是,要坚持学科交叉融合导向,建立鼓励学科交叉融合的资源配置机制,对现有资源进行优化配置,增强资源投放的针对性、精准性,不断创新资源分配与使用管理办法,探索构建以任务为中心、贯穿人才培养与科学研究全过程的资源配置方式,引导一线教学科研人员和研究团队投入重点建设的学科交叉领域,鼓励一线教师加强新兴交叉专业建设,开设新课程,创新培养模式,改革新实践,利用新技术、探索学生交叉培养新路径。整合优质资源建设学科交叉研究平台,通过大平台大项目引育高层次学科交叉型人才,推动前沿交叉学科研究转化为优质的育人资源,不断推动文科教育创新发展。
要特别关注健全公共服务机构专项支持制度。现阶段新文科建设的重点方面是学科融合化,如“+数据”,像计算社会科学、计算法学、医疗健康数据学等;“+信息”,像数字人文、金融科技、数字媒体艺术、网络与新媒体等;“外语+”,像国际组织与全球治理、国际新闻传播、国际经济发展合作等。这些新专业、新方向蓬勃发展,课程供给任务繁重,使得高校中的数学(大数据)、统计学、计算机(软件)科学、人工智能、外语、管理等相关学院提供公共服务的功能凸显。在“双一流”建设的大背景下,如果将这类学科学院完全视同其他专业学科学院,而忽视其公共属性和外溢效应,在人财物要素配置上缺少专项政策支持,则会形成重学科建设轻公共服务的局面,不利于学科融合创新发展,尤其不利于复合型创新性人才培养。因此,应当正视并厘清这类学科学院的专业属性和服务属性、主体学科建设和学科专业交叉融合任务,强力支持相关学院精心提供优质公共服务。
二、健全协同共建机制
协同共建是指多主体突破边界壁垒,充分发挥各自人才、资本、信息、技术等资源优势,有效汇聚资源,实现共建共享。新文科建设所倡导的融合化、时代化、中国化、国际化,对师资队伍、实践平台、资源环境等方面提出了更加多元、综合、开放的要求。对于多数高校来说,仅仅依靠自身很难满足对各类资源的需求,从而限制了新文科建设的持续深入。建立有效的校区、学院、政产学研协同共建机制,可以最大化利用各建设主体的优质资源,实现资源整合、资源优化、资源共享,这样既可以节约建设成本,又能提高建设质量,加快推进文科教育改革创新发展。同时,政产学研协同共建还能够更好地促进人才培养与社会需求的对接,实现教育链、人才链与产业链、创新链的有机衔接,不断提升人才培养质量,推进人才培养供给侧结构性改革。
强化共享思维,积极探索校内共享、校际共享、校院共享、校企共享及校政共享,是有效缓解新文科建设中要素瓶颈的有效路径。以学科资源、师资资源校际共享为切入点,目前已经创造出了同城高校协同育人和科研攻关、合作共赢的多个优秀范例,应予示范推广。如在教育部及北京市委指导下,北京外国语大学与中国政法大学两次签约,密切合作,共同为国家培养大批政治立场坚定、专业素质过硬、跨学科跨领域、善于破解实践难题的一流涉外法治人才,为加快涉外法治工作战略布局提供有力人才支撑。西南财经大学与电子科技大学以具有创新引领性的跨学科、跨校“新财经+新工科”深度交叉融合新模式为重点,共同探索人才培养、科学研究、师资交流、学科建设等领域的发展路径,形成特色、创建品牌,服务国家重大战略。
要以融合共享思维创新建设实践平台。一方面,要以创新思维建好高校实验平台。适应新文科建设时代要求,以学科融合思路创建文科内部、文理文工文医交叉融合的实验平台,以科教融合思路建设科研教学共用的实验平台,以产教融合的思路共建实验平台,共同开发建设各类实验课程和项目,既利于引入科研前沿和产业一线的理念和手段反哺育人,提高育人质量,又利于统筹资源集约建设实验资源,提高建设利用效益。另一方面,以创新思维拓展社会实践资源。科技革命影响广泛深刻,数智经济发展十分迅猛,社会进步国家治理深刻变革,学校实践教学落后于社会发展的问题变得更加突出。如何以创新思维补好实践教学短板是高校新文科建设面临的难点问题。应以产教融合、政教融合思路打造社会实践基地升级版,融入合作科研要素,聘任业界优秀导师,丰富前沿实践场景,以科研带育人,以实践促育人。
要努力创设新型学习环境及资源。在国家大力推动实施教育数字化战略的背景下,充分利用数字化教育平台,用好线上优质师资资源和课程资源,是冲破学校要素瓶颈、优化学生学习环境的战略选择。国家智慧教育公共服务平台于2022年3月28日正式上线启动,为优质教育资源共享提供了极佳机遇,也为促进不同类型、不同基础的学校实现文科创新发展提供了重要依托。师资力量较薄弱的高校可以探索线上资源+线下辅导方式、共享当地师资+远程资源方式,促成课程开设,让学生尽快受益。
三、健全能力提升机制
教师是立教之本、兴教之源。习近平总书记在清华大学考察时强调:“教师是教育工作的中坚力量,没有高水平的师资队伍,就很难培养出高水平的创新人才,也很难产生高水平的创新成果。大学教师对学生承担着传授知识、培养能力、塑造正确人生观的职责。教师要成为大先生,做学生为学、为事、为人的示范,促进学生成长为全面发展的人。要研究真问题,着眼世界学术前沿和国家重大需求,致力于解决实际问题,善于学习新知识、新技术、新理论。要坚定信念,始终同党和人民站在一起,自觉做中国特色社会主义的坚定信仰者和忠实实践者。”教师是新文科建设的关键所在,要培养出具有跨学科综合能力、创新能力以及解决实际问题能力的新时代文科人才,推动构建中国特色哲学社会科学体系、建构中国自主的知识体系,迫切需要建立一支既精通专业知识,又涵养德行,既具有家国情怀、国际视野,又具备丰富的多学科知识、信息化教育教学能力和创新能力的高水平教师队伍。要加强师德师风建设,建立教师能力提升机制,通过教师能力提升培训、国内外研修等多元培训形式,不断优化教师知识结构,提升多学科知识素养,拓展教师知识的深度广度,提高跨学科教学能力。要打破固有的学科领域界限,鼓励组建跨学科、跨专业、跨学校的教学团队,建设校内导师和实务界导师“双导师”队伍,提升社会工作的师资力量与多元师资供应,实现理论教学与实践教学的有效衔接。
要建立健全师资能力提高机制,缓解师资数量质量不适应新文科建设的矛盾。可以说,引育和共享均为有效路径。对于大多数普通高校而言,除了紧紧抓住战略机遇期,改革创新延揽人才、用好人才政策,营造尊重人才信任人才氛围,大力引进海内外高层次人才以外,抓紧抓好师资培训无疑是重要的培育之策。一方面,教育行政部门应充分发挥全国和省级专业类教指委、教师教学发展中心及示范高校作用,通过申报立项,落实专项经费,积极开展推动新文科发展的师资课程培训和教学方法培训;或以项目委托的形式,选择部分示范高校,组织教师进修(班),在共性紧迫需求方面尽快补短板强弱项;用好用足对口支援高校机制,这也是针对性解决师资提升问题的有效路径。在国家大力推进教育数字化战略的新时期,用足用好国家智慧教育公共服务平台资源可以收到事半功倍之效。另一方面,应充分发挥学校的自主性积极性,实施教师培训,制订实施“教师(人才)发展体系”“教师能力提升计划”,有计划分类别分步骤地加以实施;调动学院、创新团队的积极性创造性,主动搭建平台,跨界交流合作,也不失为很好的教师能力提升机制。
四、健全考核评价机制
教育评价事关教育发展方向,有什么样的评价指挥棒,就有什么样的办学导向。要想推动新文科建设持续深化,须深入贯彻落实《深化新时代教育评价改革总体方案》要求,坚持立德树人根本任务,树立新文科建设的正确导向,克服唯分数、唯升学、唯文凭、唯论文、唯帽子的顽瘴痼疾,系统推进考核评价改革,打通校内校外评价主体,坚持定量与定性相结合、过程性评价与形成性评价相结合、分类与交叉并行的评价原则,建立交叉评价、代表作评价、团队评价、长周期考核等多元评价体系,改革不科学的考核评价标准。要建立培养成效长期跟踪和评价反馈机制,并将评价结果运用到新文科建设培养目标、方案和实现过程的持续改进中,形成高效的人才培养闭环评价与改进系统。要针对教师、学生和教学科研单位不同主体,分类推进考核评价制度改革与创新。
首先是教师考核激励制度创新。如果说新文科建设初期,教育行政部门的大力推动、校院两级顶层设计起着关键作用的话,那么,随着新文科建设向前推进,要走深走实、行稳致远,一线教师便成为至关重要的因素。教师作为新文科建设规划的具体实施者,作为直接面向学生的教育者,其积极性主动性创造性直接决定着新文科建设实效。因此,除建立健全引育结合、师资共享机制以外,改革完善教师考核激励机制亦十分必要。要加大对新文科建设业绩突出教师的奖励力度,增强教师开展新文科建设的荣誉感获得感,奖励在新文科建设领域做出突出贡献的个人和团队,激励教师积极开展新文科理论研究与实践改革,推动系列富有创新性、特色性、引领性和影响力的高水平教育教学成果建设。教师职称岗级评定中的教学权重及质量评估制度,学科交叉型成果认定制度,开发开设新课程激励制度,鼓励创新的教学奖励制度和教学成果奖励制度,以培代奖的海内外名校研修制度等,都是需要与时俱进、持续完善的内容。
其次是学生教育的贯通协同制度创新。高校人才培养是一项系统性工作,各个学段相互衔接,紧密联系。但在实践中本科教育与研究生教育部门分立,管理制度分立,培养方案分设,分别考核,这种以“分”为主的思维模式和管理模式与新文科改革发展往往形成矛盾。新文科建设应遵循不同学科专业学生的培养规律,探索不同的人才培养模式,宜接则接,宜分则分。对于文、史、哲、理论经济学等基础学科人才培养,适宜专门选材,实行宽口径、厚基础、长学制贯通培养,尤其是实行滚动式可淘汰的本硕博贯通培养模式。对于社会急需的应用型交叉学科人才培养,则需要本硕跨类且衔接的制度模式。对于应用性强、学思践悟的学科专业,大部分适宜“学习-实践-再学习-再实践”的发展路径。但无论哪种培养模式,都要求统筹本科教育与研究生教育,在培养模式、课程设置、引导研究、授课方式上进行针对性系统设计,而不是各学段教育教学彼此割裂、相互分离,造成学生不必要的考试负担。因此,新文科建设一定要统筹本科生和研究生教育,一体谋划,共同参与,协同实践。
再次是二级教学科研单位考核激励制度。一是要完善覆盖全面的年度业绩考核、评优评先制度。面向全校各二级单位,树立鼓励创新探索的明确导向,加大激励力度,营造利于改革创新的良好氛围。二是增强学院建设动力活力。学院是教学科研基本单位,也是新文科建设的主体,要将人、财、物等资源更多地向学院倾斜,给学院更大的资源配置权,通过目标管理,激发学院推进新文科建设积极性,引导学院增强成本意识和效益观念,优化资源配置,根据自身特色与优势,集中力量,重点突破,分类推进新文科建设,开辟发展新领域新赛道,不断塑造发展新动能新优势。
五、健全质量保障机制
党的二十大报告指出,要“加快建设教育强国、科技强国、人才强国,坚持为党育人、为国育才,全面提高人才自主培养质量”,“加快建设高质量教育体系”。面对高层次人才培养的新形势,提高质量是文科教育改革创新发展最核心最紧迫的任务,亟需进一步完善与教育强国建设相适应、符合国情和遵循文科学生培养规律的质量保障机制。要树立正确的质量观,坚持“学生为中心,教师为主导”,明确各质量主体职责,建立专业状态报告、学院质量报告、学校常态数据监测和第三方评价四层次质量保障机制,不断完善质量标准体系,全面加强培养过程质量监控,激发二级教学科研单位及教师追求卓越的积极性和创造性,不断提高文科人才培养质量。
加强质量标准体系建设。坚持学生中心、产出导向、持续改进理念,建立健全以大数据为基础的文科教育质量常态监测体系,充分发挥各级教学指导委员会、学术委员会、学位委员会等学术组织的重要作用,强化文科人才培养质量全过程监控。健全完善专业认证办法和程序,构建文科专业三级认证体系。东华大学借鉴国际工程教育专业认证《华盛顿协议》的理念,制定人文社科类专业认证标准,率先在国内高校中自主开展了系统化的人文社科类专业认证工作,牵头成立长三角新文科教育专业认证联盟,推动自主专业认证试点工作,坚持高标准、高要求,构建第三方专业认证和学校自主专业认证相结合的双轮驱动式质量保障体系,推进教学质量内涵式发展。
加强督导机制建设。各省级教育行政部门、各高校要成立由有关领导、相关职能部门、专家组成的督导小组,研究制定新文科建设工作的评价与督导指标体系,统筹协调、分层开展综合督导、专项督导,督导内容包括师资队伍建设、理论研究、专业建设、课程建设、模式创新、要素保障等情况及工作实效等,推进各项建设工作的落实。完善多元评估机制,探索引入第三方评估,吸收师生代表参与评估,提升评估的客观性、独立性和公正性。加强评估结果的运用,完善并落实督导报告、反馈、整改、复查、约谈、通报、问责等相关制度,形成闭合有效的督导管理系统,切实提高评估监测与评价的使用效能。
打造新文科质量文化。要将质量价值观落实到科学研究和人才培养各环节,通过质量制度建设规范新文科建设过程管理,提高学校、二级教学科研单位、教师、学生及管理人员的质量意识,积极构建自觉、自省、自律、自查、自纠的质量文化,在培养单位层面,切实压实学校和二级教学科研单位的主体责任,在教师层面,鼓励教师潜心教书育人,特别是要做学生为学、为事、为人的“大先生”,在学生层面,加强学风教育和学术道德教育,让学生怀敬畏之心、做规矩之事、行报国之志,建立健全中国特色、世界水平的文科教育质量保障体系,推动文科教育内涵发展、特色发展、创新发展,培养德智体美劳全面发展的社会主义建设者和接班人。
在教育部积极引领,省市主管部门顶层设计,各教指委谋划推动,全国高校主动改革探索下,新文科建设初战告捷,取得新突破,创出新亮点。星火燎原,已然成势。迈入新征程,只有不断完善新文科建设的机制保障,健全资源配置机制、协同共建机制、能力提升机制、考核评价机制和质量保障机制,形成学校引领、部门支持、学院协同、教师参与、学生受益的良好育人生态,才能激发新文科建设源源不断的内生动力,保障新文科建设举措的全面落实,推动新文科建设走深走实、行稳致远,实现新文科建设的育人和科研目标。
作者简介:樊丽明,山东大学教授,全国新文科教育研究中心主任,教育部新文科建设工作组组长
(《中国高教研究》)
高校“大思政课”教学改革要厘清“七对关系”
近年来,江西省坚持推进高校思政课教学守正创新,以马克思主义学院建设为抓手,以“问题式专题化团队教学改革”为主题,以讲政治和讲道理为主要着力点,取得了思政课改革的阶段性成绩,并获批设立“大思政课”建设综合改革试验区。但在现实中,在思政教育的深度、广度、效度、温度等方面,全省高校还存在着不同程度的不足。
落实立德树人根本任务,开好新时代的“大思政课”,需要我们进一步提高政治站位,深入学习习近平总书记关于办好思政课的重要讲话精神,厘清“七对关系”,打好“组合拳”,增强思政课的思想性、理论性和亲和力、针对性,打造教师教得好、学生听得进的“金课”“新课”。
厘清“一门课和一堂课”的结构关系
一门课和一堂课的关系,说到底就是整体与部分的关系。要把每一门思政课程打造成有意义更有意思的“金课”,前提是每一堂课都要讲得好、过得硬。
把握好课程与课堂的关系,重点要从课程设专题、课堂讲出彩两个方面下功夫。课程设专题,推进问题式专题化团队教学改革。坚持“教学以问题导入、内容以专题呈现、资源以团队打造”的教学组织形式,实现教学安排一体化,建立片区课程协调与师资共享机制,统一调配优秀教师按专题跨校授课,形成“一课多师”教学模式。课堂讲出彩,每一堂课要让学生爱听爱学、听懂听会。高校要组织全校优秀教师将每门课程分解,结合每名教师的专业特点,重点建好每堂课,反复观摩、反复打磨,并因时因地因人安排教学内容、优化设计教学方案、丰富教学资源库。如此以少积多,确保把每一门课打造成学生真心喜爱、终身受益的“金课”。
厘清“集体备课和个人授课”的主体关系
思政课必须紧跟时代、不断备课、常讲常新。集体备课旨在把好立德树人根本任务、紧扣主流意识形态,个人授课则是进行集体备课内容的二次转化加工,因地制宜、因时制宜、因材施教,将课程讲深、讲透、讲活。
把握好集体备课和个人授课的关系,关键要实现共性和个性的统一,要重点从创新集体备课形式和打造个人授课风格两方面下功夫,推进“我”与“我们”共同成长。创新集体备课形式,组建课程组,整合高校资源,形成教学共同体。要优化定期集体备课教研制度,压实各类主体教研责任。每门课程集体备课采取“专题导学、教师示范、名师点评”模式,进行一专题一备课,统一开发教案、课件、讲义等资源,保证教学方向正确、目标可及。打造个人授课风格。集体备课只能解决思政课“上什么”这个统一性的问题,当面对鲜活的学生个体时,教师需要思考“怎么上”,对集体素材进行二次加工,遴选建构独有的教学资源库、个性化的学生问题链,精准滴灌、务求实效。思政课是有“我”的教学,需要主体性的张扬。教师在授课中完全可以融入个人的视野、才情、经验、阅历,以独有的教学仪态、肢体语言、语言风格塑造个人教学模式,从而增强授课过程中的亲和力和感染力。
厘清“教师教和学生学”的互动关系
思政课教学中,教师是主导,应把方向、顾大局、定主题、解思路;学生是主体,能动而非被动,在个人价值观的塑造中具有独立性和能动性。两者地位平等、相互作用。
把握好教师教和学生学的关系,重点要从增强教师主导性和学生主体性两方面下功夫,坚持教学相长,让学生走上思政课讲台,让教师回归启迪引导的本位,促进师生交流互动和共同提升,让教与学的距离更近、融合更紧、效果更实。以学生为中心,增强学生的主动性。推广“大学生讲思政课”公开课和“我心中的思政课”微电影等自主学习方式,培育理论学习学生社团和理论普及宣讲团等自主学习组织,策划并组织开展“行走的思政课”,让思政课教师和学生共同参与“一线课堂”等活动,指导帮助学生实现思政课知与行的融合。以教师为主导,强化教师的引导性。探索“学生讲评+教师点评”等师生同台学习机制,通过引导学生诵、唱、讲、演,强化学生积极性。同时,教师要坚持政治导向、承载政治价值,既做“经师”又做“人师”,时刻关注学生的实际受益情况,及时对学生的问题和困惑解答、引领、纠偏,用自身的坚定信仰和品德行为去潜移默化地影响学生。
厘清“线下课堂和线上课堂”的融合关系
思政课要守正创新,就要坚守价值引领的初心,积极融入数字技术,增强课程的吸引力和覆盖面,进而把好线下课堂和线上课堂的关系。
把握好线下课堂和线上课堂的关系,重点要从加强网络教学平台建设和构建混合式教学模式两方面下功夫,促进资源整合、优势互补,为教师教学减负,为学生学习赋能。加强网络教学平台建设,打造思政课教学平台和教学资源库,将学生关注的社会热点、疑点、重点问题和教学有机结合,充实“抗疫思政课”等教学视频、教学案例、课程讲义,让学生自主选择适合学习的方式、内容和节奏。把线上教学的“冷数据”变成师生情感联结的“暖教育”,通过设计问答模块等实现师生线上教学的良性互动,让线上教学更用心、暖心、贴心。构建混合式教学模式。开展“双线共融”教学培训,打造人机交互、虚实统一的混合式教学模式。推动线下课堂与线上课堂精准对接,整合资源优势同向发力,促进传统教学模式与现代化网络教学模式优化组合,优化思政课混合式教学模式,因人施教、以学定教、为生而教,以智慧课堂赋能智慧教育。
厘清“课堂教学和实践教学”的衔接关系
课堂教学和实践教学的衔接,说到底就是思政小课堂和社会大课堂如何结合、更好融合的问题。
把握好课堂教学和实践教学的关系,重点要从健全实践教学组织形式和增强课堂教学实践体验两方面下功夫。健全实践教学组织形式,通过组建跨部门、跨院系、跨学科的实践教学团队,推行“团队化、课程化、项目化”实践教学方式。既要探索形成思政课实践教学学分与社会实践学分(学时)互认机制,又要探索社会实践与思政课实践教学融合新模式,开展体验式教学、志愿服务活动等实践教学,还要整合社会资源,建设数字展馆,着力提升学生思政课实践教学的参与率和获得感。增强课堂教学实践体验。组织开展“流动研学”的思政课,把课堂教学搬到一线,让学生用眼睛看、用耳朵听、用脚步丈量祖国大地上的巨变,在行走中感受一线变化、挖掘典型案例、打造精品微课,建设实践体验“大课堂”,让师生结合课堂教学真切感悟真理的力量,感受伟大思想指引的生动实践和非凡成就。
厘清“思政课程和课程思政”的协同关系
育新人是一个复杂的系统,需要各类课程与思政课同向同行,形成协同效应。要厘清思政课程和课程思政的关系,就要精准把握两者在立德树人中的地位和作用,处理好显性思政和隐性思政“各守一段渠、种好责任田”的关系,构建“大思政”格局。
把握好思政课程和课程思政的关系,重点是要把握好隐性助力、显性主导两个方面。课程思政要强化隐性思政魅力。有数据显示,全国高校教师80%是专业教师,高校课程80%是专业课程,大学生学习时间80%用于专业学习,80%的大学生认为对自己成长影响最深的是专业课和专业课教师。正因如此,更要大力实施课程思政,既要强化显性思政,又要细化隐性思政,充分发掘高校所有课程中的思政元素,从而把思政教育与专业教育转变为一个协调同步、相得益彰的育新人过程。此外,还要紧紧抓住专业课教师“主力军”、专业课教学“主战场”、专业课课堂“主渠道”,深入推动专业教育与思政教育紧密融合。思政课程要强化显性思政主导作用。思想政治理论各门课程及其课程系统在价值塑造方面的作用最直接、效果最明显。要发挥思政课主导作用,强化思政课的政治性。思政课教师要会讲故事,会用学生喜欢的方式讲清马克思主义为什么行,用彻底的理论征服学生,用创新的理论解答学生的思想困惑。
厘清“考核评价和内生动力”的激励关系
厘清思政课考核评价和内生动力的关系,不仅需要厘清参与主体的压力阀和动力源,也需要把控好压力与动力的平衡点。统筹把控好评价外力与主观动力的转化机制,以外力去赋能,以内生去强化,实现内外融合、互相促进。
把握好考核评价和内生动力的关系,重点要从优化考核方式和提升职业地位两个方面着力。优化考核方式,更加注重思政课育人实效。要将效果评价作为考核评估的关键指标,将学生的参与度和获得感作为评价的有效环节,将实时动态考核作为日常检验的方式。同时建立常态化“推门听课”制度,组织高校思政课教师全员“晒课”,促进思政课教师自觉提升教学水平,引导思政课教师把主要精力放在教书育人上。要提升思政课教师职业归属感。要以服务思政课教师成长为导向,建立新入职专职教师岗前培训制度,制定教师培训方案,构建岗前、专项、示范等全员培训体系,为教师成长加油护航。设立思政课教学政策性研究专项、思政课教师岗位津贴项目,出台职称单列计划、单设标准、单独评审政策,保障思政课教师各项待遇落实,增强思政课教师的职业认同感、荣誉感,让思政课教师有看得见、摸得着、够得到的关怀。
作者简介:汪立夏,系江西省委教育工委委员、省教育厅副厅长
(《中国教育报》)
迎接“新工科”,传统工科专业如何转型升级
传统工科专业是工科优势高校多年积累的领先领域和办学特色,在学科支撑、人才培养模式、师资队伍、课程体系、实践基地、校友资源等方面形成了明显的比较优势。根据《普通高等学校本科专业目录》,工学门类设置了31个工科专业大类,包含260余个具体工科专业,约占专业总数的1/3。可以说,工科专业对于高等教育的改革发展具有举足轻重的作用。
然而,囿于路径依赖、利益固化等原因,传统工科专业转型升级也成为“新工科”建设的重点与难点。当前,传统工科专业转型升级要以“新工科”建设为抓手,坚持守正创新,在守好传统工科“一亩三分地”的基础上,面向新经济、新业态,通过“融合聚焦”,创新人才培养的理念、模式、措施。
守正固本——传统工科扬长避短的基石堡垒
守“育人之本”。教育作为培养人、改造人的崇高事业,是以人为教育对象的社会活动。新时代,工科育人要坚持德才兼备,不仅要注重知识的传授,更要注重能力、素质的培养;不仅要注重显性知识学习,更要注重隐性知识的习得;不仅要注重人的当前发展,培养现有产业所需的工科人才,更要注重人的长远发展,培养未来产业所需的工科人才。
固“核心素养”。“核心素养”指的是从事某种工作所需的知识、技能、态度等素质要素的集合,回应了教育宗旨的问题,即培养什么人的问题。对于工科教育而言,其宗旨是不仅要培养具备工程相关知识的人,更要培养“会做工程事”且具有良好价值取向的人。基于这一理念,新工科人才的核心素养应包含工程素养、科技素养与人文素养。其中,工程素养是关键,主要影响工科人才培养的质量水平;科技素养是基础,主要影响工科人才培养的创新能力;人文素养是统领,主要影响工科人才培养的价值取向。传统工科专业的转型升级要坚持“工科依旧是工科”原则,进一步巩固核心素养培养机制,平衡处理工程素养、科技素养与人文素养之间的比例关系,既要避免出现重科技素养、轻工程素养而导致的“工科理科化”现象,也要避免轻科技素养、重工程素养而导致的“工科高职化”现象,更要避免人文素养弱化而出现价值观扭曲。
创新发展——传统工科转型升级的目标定位
“新工科”的创新发展不仅包括创设新的工科学科类型、增加新的工科专业,还包含传统工科的提档升级。对传统工科而言,“新工科”建设需要在坚持原有工科属性的基础上,从什么维度视角出发,发展哪些新的要素(元素),去掉哪些旧的要素(元素)?要回答这个问题,传统工科的转型升级应在以下三个方面有所体现。
新理念。理念是行动的先导,新理念的确立是工科专业改革行动的前提。面向传统工科转型升级的新理念具有面向未来、育人为本、创新发展、融合聚焦的内涵特征。“面向未来”是新理念的核心内涵——伴随着新一轮科技革命和产业革命的发展,需要提前进行未来人才的布局。“育人为本”是新理念的基础特征——人才是创新发展的第一资源,人才培养的质量决定了传统工科转型升级改革的成败。“创新发展”是新理念的目标定位——创新思维和创造能力培养决定了人才培养的质量。“融合聚焦”是新理念的实现方式——需要强化工程与科学、技术、人文等多学科、多要素的重组融合,着力打造“数字+工科”“数据+工科”“智能+工科”“技术+艺术”“技术+管理”等专业建设新理念,在多方参与、互利共赢的基础上实现更高水平的科教融汇、产教融合。在融合的基础上,还应进一步聚焦,敢于去掉旧的要素,强化核心素养。
新模式。模式规定了专业改革行动的目标、方式、方法与标准。当前,传统工科转型升级要面向新经济、新业态、新技术,以新理念为指导,构建专业新模式。传统工科教育多采用基于“树叶理论”的培养模式。这种模式强调培养“知识全”的工科人才,不区分素养的重要程度,设置种类繁多的课程类别,以至于学生学习的课程门数越来越多,而每一门课程的学时数却逐年下降。其中的部分课程对素养的贡献度相似、重复率高,往往“什么都学了,但什么也没学精”。新时代,传统工科转型升级要注重构建基于“树干理论”的培养模式。这种培养模式着重培养“能力强”的工科人才,基于核心素养设置主干课程,增加主干课程的课时量,注重主干课程对核心素养的贡献度,适时去除一般课程门类,减少课程总数目。
新课程。课程是人才培养的核心要素。传统工科转型升级要在新模式的框架下,构建新课程,具体表现为新的教学理念、教学内容、教学方法、教学活动、教学评价等。新的课程体系要遵循“以学生为中心、能力培养为主、深层认知为核心”的理念,重构教学内容,更新教学知识;针对理论性知识、实践性知识、综合性知识、创新性知识的特点,在讲授法的基础上,适时融入探究式教学法、互助教学法、实验教学法、案例教学法、项目教学法、情境教学法等;基于建构主义、行动教学等理论,构建参与型、活动型、探究型课堂教学活动,打造混合式教学新常态;着重处理好结果评价与过程评价、共性评价与个性评价、定量评价与定性评价、教师评价与学生评价的关系,构建多元参与、主客观评价相互协同的综合评价体系。
融合聚焦—— 传统工科守正创新的方法路径
人类获取的知识包括感性知识和理性知识,但知识的要素之间存在三种关系:强相关、弱相关和无关联。知识创新就是通过建立无关联知识要素之间的新联结,形成新事物、新概念、新论断或新理论。知识创新的本质是知识要素之间的“重组融合”,特点是与已存在事物相比具有新颖性或独特性,而且要产生实质性的、有意义的新知识。越是原本无关联的知识要素之间形成的新事物,其创新性可能越大。从这个意义上看,从“无”到“有”是创新,从“有”到“优”也是创新。
尽管创新的路径不像子弹飞行轨迹那样处于完全可预测的状态,而是像蝴蝶飞舞那样充满不确定性,但“重组融合”创新仍然存在某种基本范式,即原有事物的技术作为将来事物的组份,而新技术、新科学原理作为将来事物的可能组份,两者重组融合成“有意义”的新事物即是创新。具体形式包括:技术要素与技术要素的融合创新,如传统工程技术与计算机技术、智能技术、互联网技术、大数据技术融合产生新事物;技术要素与科学理论的融合创新,如袁隆平从对“鹤立鸡群”稻株的观察中悟出天然杂交水稻的科学原理,并与农业育种技术融合,成功研究出三系杂交水稻;技术要素与社会文化的融合创新,如互联网技术与家具设计艺术融合,产生了家具在线定制营销模式。
“重组融合”蕴含创新的哲理,“聚焦强化”蕴含守正的精神。如果说,“重组融合”是破除壁垒、融合发展,通过扩大学生的知识体系以获得创新竞争优势,做的是“加”法,强调的是“扩”。那么,“聚焦强化”则是坚守正道、聚焦火力,避免“重组融合”所带来的知识分散以强化创新竞争优势,做的是“减”法,强调的是“聚”。过去,传统工科教育也注重交叉融合,但学生的学习内容泛化,认知水平多止于中浅层。更有部分高校的教学改革过分强调融合,弱化聚焦,带来的问题是普通本科院校“工科高职化”倾向严重,知识点过于分散。本来以培养卓越工程师为目标,最后培养出了“技工人才”,且这些“技工人才”往往缺乏实操技能。
因此,传统工科转型升级尤其要平衡处理“重组融合”与“聚焦强化”的关系,避免厚此薄彼、各执一端,进一步聚焦强化专业特色、创新能力与核心素养。
作者简介:吴新凤,系中南林业科技大学教师,吴义强,系中国工程院院士、中南林业科技大学校长
(《中国教育报》)
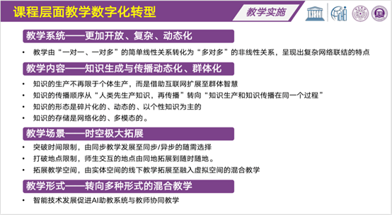
韩锡斌丨高等教育教学数字化转型的挑战与对策
近日,在2022-2023中国高校信息化学术年会上,清华大学教育研究院副院长、长聘教授韩锡斌作了题为《高等教育教学数字化转型的挑战与对策》的报告。韩锡斌教授首先介绍高等教育教学数字化转型的背景、内涵和意义,其次从学校、专业和课程三个层面、教师和学生两个主体分析教学数字化转型的要素、特征及策略,最后提出高等教育教学数字化转型面临的十大挑战及采取的对策建议。

















(2022-2023年中国高校信息化学术年会)